
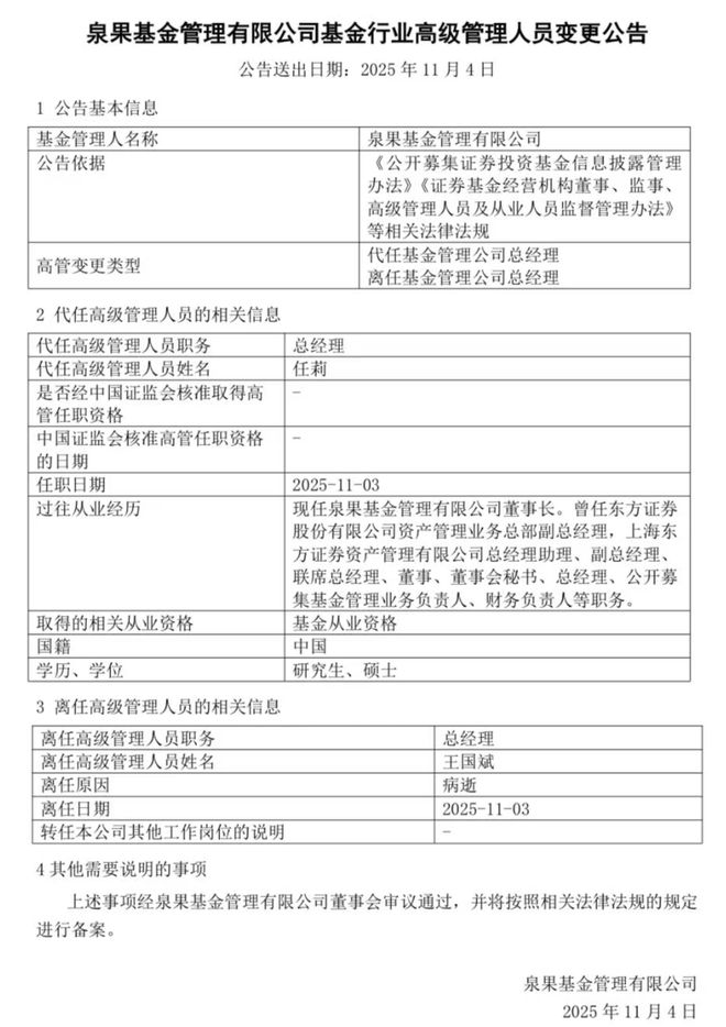
11月3日,泉果基金发布高级管理人员变更公告,王国斌病逝,由董事长任莉代任总经理职务,任职日期2025年11月3日。

任莉现任泉果基金董事长。曾任东方证券股份有限公司资产管理业务总部副总经理,上海东方证券资产管理有限公司总经理助理、副总经理、联席总经理、董事、董事会秘书、总经理、公开募集基金管理业务负责人、财务负责人等职务。
王国斌的突然离世,让行业内许多人深感震惊与惋惜。消息传来,大家纷纷追忆与他共事的点滴,感念他不仅是一位值得尊敬的前辈,更像一位人生导师,在他人迷茫时指点方向,在他人困难时给予力量。
天风证券副总裁赵晓光惋惜道:“惊闻我的入行老领导、恩师猝然离世,心情顿时阴霾,国斌总是充满智慧、充满能量的大师级投资大师和管理大师,曾为我们传经授道,悲从中来,天妒英才!”
王国斌拥有31年证券从业经验,是国内证券市场入行最早的一批投资老将,穿越A股市场多轮牛熊周期,始终坚守在投资一线。他在中国率先提出并引领了“价值投资”理念,其建立的价值投资体系与框架影响了业内一批知名基金经理。
入行最早的一批投资老将
王国斌,中共党员,上海市人大代表。泉果基金管理有限公司总经理,北京大学学士、硕士。公开资料显示,王国斌拥有31年证券从业经验,是国内最早的一批投资老将。
1986年,王国斌先后就读于北京大学化学系、社会学系,后在北大经济管理系攻读硕士,毕业后曾任职于当时的龙头券商南方证券和万国证券,从事收购兼并与投资银行工作,后转入中国经济开发信托投资公司。
1998年,王国斌加盟东方证券,曾任东方证券副总裁、东方证券资产管理公司董事长。在国内资本市场的萌芽期,王国斌在中国率先提出并引领了“价值投资”理念。
作为国内证券市场入行最早的资深专业人士之一,王国斌在国内最早提出并引领价值投资理念,他提出的“幸运的行业+能干的企业+合理的价格”的选股思路对行业投研体系产生了深远影响。
2007年,时任东方证券副总裁的王国斌被评为第十四届“上海十大杰出青年”,获评理由为“通过12年的证券投资实践,形成以‘理论+实践+信念’为特色的投资风格,追求投资的科学性、实效性,投资业绩出类拔萃”。
在此期间,王国斌见证了国内首家券商系资管公司——东证资管的设立,并于2013年成为首家获得公募业务资格的券商系资管公司。
2016年,王国斌离开东证资管,结束在东方证券18年的投资生涯。“东方红”系列产品长期业绩优异,声名鹊起,并跻身一流资产管理机构,王国斌也被公认为行业威望最高的人之一。
结束在东方证券18年的投资生涯后,王国斌于2016年完成了职业生涯的又一次跨越,转投一级市场,担任君和资本联合创始人,依然坚守并活跃在投资前线。
君子以果行育德
2021年,王国斌又重回二级市场,搭建泉果基金公募平台,且开始了人生中首次基金管理生涯。
2022年2月,泉果基金宣布成立,是经中国证监会批准的全国性公募基金管理公司,注册地位于上海,注册资本为1亿元人民币。作为著名的“个人系”公募,王国斌联合任莉、姜荷泽、李云亮、韦海菁等从业人士共同创立。
同年,王国斌出版个人首部著作《投资中国》。
《投资中国》全面展现了王国斌先生的投资理念的成长历程,以及他追求可复制成功的企业经营感悟。在《投资中国》一书中,王国斌先生表达了他看好“中国资本市场的未来”这一坚定信念,他利用大量的数据和案例,剖析了中国资本市场的当前形势和未来趋势,描绘了中国企业和中国资产管理充满机会的未来图景。
泉果创始人王国斌在《投资中国》的自序部分,完整表达了打造泉果基金的理念和愿景:“‘山下出泉,……君子以果行育德’,我们将以‘忠信’为圭臬,建立一家着眼于长期的资产管理机构。做资产管理是受人之托,守住‘忠信’是我们的本分,也是我们的承诺。让客户的长期价值最大化永远是我们服务的宗旨。”
如何做好价值投资?王国斌曾坦言,投资的逻辑和实践是千变万化的,但我们仍能从这些变化背后找到共性。他认为,想要做好价值投资,有几点至关重要,一是正确的态度,二是自律,三是乐观的情绪。对于巴菲特和比尔·盖茨,他用“高山仰止”来形容,“我觉得作为一个投资人,要像他们那样去养浩然之气。”
目前,泉果基金最新管理规模约为237.87亿元,其中混合型基金占比管理规模为237.25亿元。公司旗下共有六只基金产品,主要基金经理包括赵诣、刚登峰和钱思佳等。
2023年,作为公募基金行业发展25年的见证者和参与者,凭借在公募基金行业发展中作出的突出贡献,王国斌荣获证券时报“中国基金业25周年25人”,鼓励和表彰其为推动中国基金业发展做出的努力。
11月3日,公募基金圈传来噩耗:泉果基金创始人、总经理王国斌病逝。当日,泉果基金发布高管变更公告,宣布由董事长任莉代任总经理职务。 突传噩耗 11月3日中午,王国斌突然离世的消息在公募圈传开,众多业...
人生寄一世,奄忽若飙尘。 11月3日,泉果基金管理有限公司(下称“泉果基金”)创始人、总经理王国斌因病医治无效,于当日不幸逝世,董事长任莉代任总经理。目前,泉果基金官网已更换为黑白色调。 57岁的王国...