熊园、朱慧(熊园 系国盛证券首席经济学家、中国首席经济学家论坛理事)

我们定期对每半月重大政策进行跟踪:1)中央、部委重要会议与政策;2)地方政策;3)行业与产业政策。本期为近半月(2025.11.10-11.23)综述。
核心观点:总体看,近半月政策仍聚焦谋划“十五五”良好开局,具体有6大焦点,包括11.16总书记《求是》发表重要文章《因地制宜发展新质生产力》,11.22总理出席G20峰会,11.14国常会部署深入实施“两重”建设工作,11.14财政部明确“十五五”财政政策“力度要给足、发力要精准、政策要协同”,11.11央行三季度货政报告的专栏信息量大,青岛等地抓紧谋划重大项目,要求“大抓项目、抓大项目”。其他可关注:发改委民企座谈会聚焦服务业发展、推动物流数据开放互联、促进新能源集成融合发展、茧丝绸产业“东绸西固”等。倾向于认为:短期政策更多是“托而不举”,更多为明年开年布局、以及进一步布局“十五五”。短期看,紧盯3大会议:12月上中旬政治局会议&中央经济工作会议、对明年政策定调,12.10美联储议息会议、是否降息很关键。此外,也要关注其它3类政策:我国会否降准降息(预计2026年一季度之前大概率会降);稳地产可能的组合拳;短期政策接续,包括Q4政策性金融工具、结存限额下拨、重启买卖国债等政策的效果,以及各部门对明年以旧换新、谋划新一批重大项目的“吹风”。
1、 总体看,近半月政策仍聚焦谋划“十五五”良好开局,具体有6大焦点:
> 一、11.16总书记《求是》发表重要文章《因地制宜发展新质生产力》,呼应“十五五”规划建议稿,要求“各地要坚持从实际出发,有选择地推动新产业、新模式、新动能发展”;
> 二、11.22总理出席G20峰会,就“包容和可持续经济增长”议题发表讲话,聚焦协同应对世界经济增长乏力、分歧矛盾等焦点问题,呼吁“坚定维护自由贸易,建设开放型世界经济;坚持求同存异,通过平等协商妥处纷争摩擦”;
>三、11.14国常会部署深入实施“两重”建设工作,要求把“两重”建设放在“十五五”全局中谋划和推进,突出“战略性、前瞻性、全局性”,关注2026年全国两会后发布“十五五”规划纲要全文,应会明确新一批重大项目“清单”;
> 四、11.14财政部接受专访,明确“十五五”时期财政政策“力度要给足、发力要精准、政策要协同”,包括:合理确定赤字率和举债规模;将财政资源精准投向现代化产业体系、科技、农业农村等重点领域;
> 五、11.11央行三季度货币政策执行报告,基本延续此前表述,也有一些新变化,包括重提“做好逆周期和跨周期调节”等,本次专栏对货币政策框架相关内容做了详细讨论;
> 六 、近期地方继续发力稳经济,促消费多聚焦汽车消费,重点关注青岛等地抓紧谋划重大项目,要求“大抓项目、抓大项目”,包括:瞄准智能化、绿色化方向培育引进产业链项目;统筹推进交通、管网、新基建建设;加快康养项目和旧城改造;加大民生领域投资等。
>其他可关注:发改委召开民企座谈会聚焦服务业发展、推动物流数据开放互联、促进新能源集成融合发展、开展茧丝绸产业“东绸西固”等。
2、 具体看,近半月(11.10-11.23)重大政策如下:
> 重要会议 与 政 策: 细化“十五五”;开放物流数据、促民间投资。
> 地方 政 策 :
继续发力稳经济,谋划重大项目、促消费多聚焦汽车。
> 行业与 产 业 政 策 : “真金白银”促地产消费;推动茧丝绸“东绸西固”。
风险提示:

报告摘要:
一、重要会议与政策:细化“十五五”;开放物流数据、促民间投资。
1、重要会议:聚焦“十五五”新质生产力、重大项目、积极财政政策。
>11.22总理出席G20峰会并就“包容和可持续经济增长”议题发表讲话,聚焦协同应对世界经济增长乏力、分歧矛盾等焦点问题,呼吁“坚定维护自由贸易,建设开放型世界经济;坚持求同存异,积极寻找利益最大公约数,通过平等协商妥处纷争摩擦,推动解决各自合理关切”。
>11.16总书记《求是》发表重要文章《因地制宜发展新质生产力》,是总书记2023年9月至2025年4月期间有关重要论述的节录,当下旨在推动更好理解和落实“十五五”时期因地制宜发展新质生产力,包括“各地要坚持从实际出发,根据本地的资源禀赋、产业基础、科研条件等,有选择地推动新产业、新模式、新动能发展”。
>11.14国常会研究部署深入实施“两重”建设工作,要求把“两重”建设放在“十五五”全局中谋划和推进,突出“战略性、前瞻性、全局性”,也要健全项目实施机制,包括强化资金支持,强化项目和资金匹配,“积极撬动超长期贷款、政策性金融等资金,引导更多民间资本参与”,关注2026年全国两会后发布“十五五”规划纲要全文,应会明确规划期重大项目“清单”。此外,本次国常会要求“增强供需适配性”以进一步促消费,包括加快新技术新模式创新应用,积极支持企业扩大特色、高品质消费品供给,培育消费新场景新业态,丰富消费金融产品和服务。
>11.14财政部就“十五五”如何发挥积极财政政策作用接受专访,坚持力度要给足、发力要精准、政策要协同,具体包括:根据形势变化,合理确定赤字率和举债规模;将财政资源精准投向现代化产业体系、科技、农业农村等重点领域;围绕扩大内需这一战略基点,从大力提振消费、扩大有效投资、加快推进统一大市场建设三个方面发力等。
>11.11央行发布三季度货币政策执行报告,基本延续此前表述,也有一些新变化,包括重提“做好逆周期和跨周期调节”、新增“完善中央银行制度,畅通货币政策传导机制”等。本次专栏对货币政策框架相关内容做了详细讨论:科学看待金融总量指标、货币与基础货币的关系及未来演化、保持合理的利率比价关系等,对于理解央行货币政策框架变迁具有重要意义。往后看,货币宽松还是大方向,降准降息可期、节奏上“相机抉择”,预计2026年一季度之前大概率会降,紧盯基本面变化。
>其他可关注:11.21住建部召开全国城市更新工作推进会;11.11发改委召开民营企业座谈会,本次重点聚焦企业对于发展服务业的意见建议;11.11商务部作学习贯彻二十届四中全会精神专题报告。
2、部委政策:推动新能源集成融合、物流数据开放互联、促民间投资。
>11.12国家能源局发布《关于促进新能源集成融合发展的指导意见》,加快推动新能源多维度一体化开发,支持有条件地区探索打造100%新能源基地,同时大力推动新能源与多产业协同发展,包括产业链“以绿制绿”、传统产业协同优化、新兴产业融合互促等。
>11.10发改委印发《关于推动物流数据开放互联 有效降低全社会物流成本的实施方案》,属于推动全国统一大市场的配套举措,发布首张物流公共数据共享开放清单,明确十大类物流数据将向社会共享开放。
>11.10国务院办公厅印发《关于进一步促进民间投资发展的若干措施》,围绕扩大市场准入、促进公平竞争、优化融资支持等方面提出13项举措,首次明确对各地方规模较小、具有盈利空间的城市基础设施领域新建项目,鼓励民间资本参与建设运营。其他包括:支持民间资本参与低空经济、商业航天等领域;严禁在招标采购中对民企设置不合理限制;加大政府采购对中小企业支持并推动金融资源精准服务民企。
>其他可关注:11.12市场监管总局发布首批计量支撑新质生产力“十大重点项目”,围绕新一代信息技术、人工智能、航空航天、新能源、生物医药、量子科技等重点产业;11.10发改委、国家能源局联合印发《关于促进新能源消纳和调控的指导意见》。
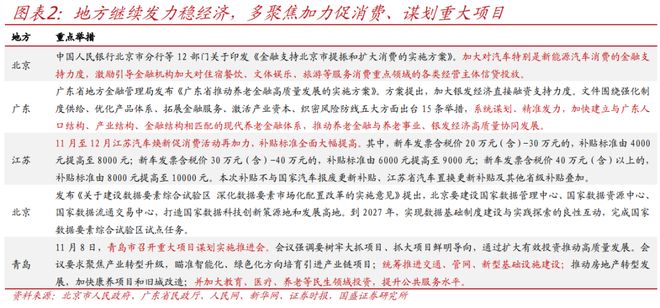
二、地方政策:继续发力稳经济,谋划重大项目、促消费多聚焦汽车。
近期地方继续发力稳经济,谋划重大项目、促消费多聚焦汽车消费。其中,北京发布金融支持提振和扩大消费方案,加大对汽车尤其是新能源汽车金融支持力度,江苏也继续加码汽车消费、补贴标准全面大幅提高;青岛召开重大项目谋划实施推进会,“大抓项目、抓大项目”,包括:瞄准智能化、绿色化方向培育引进产业链项目;统筹推进交通、管网、新基建建设;加快康养项目和旧城改造;加大民生领域投资等。
三、行业政策:“真金白银”促地产消费;推动茧丝绸“东绸西固”。
1、各地继续松地产,杭州、张家界加码“真金白银”补贴、惠州全面放宽落户。其中,杭州、张家界继续“真金白银”加码购房补贴,杭州每套房补贴3万元,张家界100%补贴契税;惠州全面放宽落户,持有本地住房的非本市户籍人员可申请落户,且符合条件的可随迁落户。
2、11.17商务部等联合开展茧丝绸产业“东绸西固”工作,统筹东中西部茧丝绸资源禀赋和产业基础,形成茧丝绸产业“东部创新引领、中西部产能支撑、东西部协同互补”新格局。目标2028年,突破智能缫丝、机器选茧、绿色印染等10项关键技术,总产值突破3000亿元。
正文如下:
一、重要会议与政策:细化“十五五”;开放物流数据、促民间投资。
1、重要会议:聚焦“十五五”新质生产力、重大项目、积极财政政策。
国务院:出席G20峰会、聚焦包容和可持续经济增长
事件:11月22日,总理出席G20峰会,就“包容和可持续经济增长”议题发表讲话。
主要内容:当前,世界经济再次面临巨大挑战,单边主义、保护主义甚嚣尘上,各种经贸限制和对立对抗增多。各方利益诉求存在差异、全球合作机制存在不足是阻碍国际社会团结比较突出的原因。二十国集团应当正视存在的问题,探寻解决之道,推动各方重回团结协作的正轨。面对世界经济复苏乏力,要坚持和衷共济,坚定维护自由贸易,建设开放型世界经济。面对分歧矛盾,要坚持求同存异,积极寻找利益最大公约数,通过平等协商妥处纷争摩擦,推动解决各自合理关切。
住建部:全国城市更新工作推进会召开
事件:11月21日,住建部召开全国城市更新工作推进会。
主要内容:要着力在规划、资金、运营、治理四方面下功夫,因地制宜、探索创新,持续推进城市更新行动。下功夫编制好城市更新专项规划,建立城市体检与城市更新一体化推进机制。加快建立健全与城市高质量发展相适应的政策和制度体系,构建城市更新法规和标准体系,建立统计调查制度,强化数智赋能,提升城市更新信息化水平。
中共中央:总书记《求是》发文《因地制宜发展新质生产力》
事件:11月16日,《求是》发表总书记重要文章《因地制宜发展新质生产力》。
主要内容:这是总书记2023年9月至2025年4月期间有关重要论述的节录。文章强调,“十五五”时期,必须把因地制宜发展新质生产力摆在更加突出的战略位置,以科技创新为引领、以实体经济为根基,加快建设现代化产业体系。各地要坚持从实际出发,根据本地的资源禀赋、产业基础、科研条件等,有选择地推动新产业、新模式、新动能发展,加快推动作为经济增长和就业收入基本依托的传统产业改造升级,推动新旧发展动能平稳接续转换。
简评:是总书记2023年9月至2025年4月期间有关重要论述的节录,当下旨在推动更好理解和落实“十五五”时期因地制宜发展新质生产力,包括“各地要坚持从实际出发,根据本地的资源禀赋、产业基础、科研条件等,有选择地推动新产业、新模式、新动能发展”。
财政部:详解“十五五”时期积极财政政策发力方向
事件:11月14日,财政部就“十五五”时期如何发挥积极财政政策作用接受专访。
主要内容:“十五五”时期财政政策将坚持力度要给足、发力要精准、政策要协同。具体包括:根据形势变化,合理确定赤字率和举债规模,组合运用多种政策工具;将财政资源精准投向现代化产业体系、科技、农业农村等重点领域;并加强与其他政策的协调配合。同时,财政政策将围绕扩大内需这一战略基点,从大力提振消费、扩大有效投资、加快推进统一大市场建设三个方面发力,通过统筹用好专项债券、超长期特别国债等资金,鼓励吸引民间资本参与重大项目建设,以推动供需动态平衡,畅通经济良性循环。
国常会:研究部署“两重”建设与促进消费工作
事件:11月14日,国常会研究部署“两重”于促消费工作。
主要内容:会议研究深入实施国家重大战略、重点领域安全能力建设(“两重”建设)工作,强调要把“两重”建设放在“十五五”全局中谋划和推进,强化人工智能融合赋能,引导更多民间资本参与。会议同时部署增强消费品供需适配性政策措施,要求以消费升级引领产业升级,强化人工智能融合赋能开发新产品,培育消费新场景新业态,完善认证体系,推动供需更高水平动态平衡。
简评:要求把“两重”建设放在“十五五”全局中谋划和推进,突出“战略性、前瞻性、全局性”,也要健全项目实施机制,包括强化资金支持,强化项目和资金匹配,“积极撬动超长期贷款、政策性金融等资金,引导更多民间资本参与”,关注2026年全国两会后发布“十五五”规划纲要全文会,应会明确规划期重大项目“清单”。此外,本次国常会要求“增强供需适配性”以进一步促消费,包括加快新技术新模式创新应用,积极支持企业扩大特色、高品质消费品供给,培育消费新场景新业态,丰富消费金融产品和服务。
商务部:学习贯彻二十届四中全会精神并部署商务领域重点工作
事件:11月11日,商务部作学习贯彻党的二十届四中全会精神专题报告。
主要内容:会议强调要立足商务工作“三个重要”定位,围绕“十五五”规划部署,在大力提振消费、稳步扩大制度型开放、积极扩大自主开放、推动贸易创新发展、拓展双向投资合作空间、高质量共建“一带一路”等方面出台更多细化措施,高质量编制商务领域系列专项规划,以商务工作实效服务中国式现代化建设。
发改委:召开民营企业座谈会
事件:11月11日,发改委主持召开民营企业座谈会。
主要内容:会议围绕“十五五”规划《纲要》编制,重点听取企业对加快发展服务业的意见建议。将按照党的二十届四中全会部署,深入实施服务业扩能提质行动,推进现代服务业与先进制造业、现代农业深度融合,促进生产性服务业向专业化高端化延伸、生活性服务业向高品质多样化发展,并在规划编制中吸收采纳企业合理建议,为民营企业发展创造更好条件。
央行:三季度货币政策报告
事件:11月11日,央行发布《2025年第三季度中国货币政策执行报告》。
简评:本次报告定调基本延续此前Q2报告、Q3货政例会、金融工作报告等的表述,包括“实施好适度宽松的货币政策;强化宏观政策取向一致性”等,但也有一些新变化,包括重提“做好逆周期和跨周期调节”、新增“完善中央银行制度,构建科学稳健的货币政策体系和覆盖全面的宏观审慎管理体系,畅通货币政策传导机制”等。本次报告还设专栏对货币政策框架相关内容做了详细讨论,包括科学看待金融总量指标、货币与基础货币的关系及未来演化、保持合理的利率比价关系等,对于理解央行货币政策框架的变迁具有重要意义。往后看,维持我们年度策略报告(《乘势而上—2026年经济与资产展望》)的观点:货币宽松还是大方向,降准降息可期、节奏上“相机抉择”(我们预计2026 年一季度之前大概率会降),紧盯基本面的变化。
2、部委政策:推动新能源集成融合、物流数据开放互联、促民间投资。
国家能源局:促进新能源集成融合发展
事件:11月12日,国家能源局发布《关于促进新能源集成融合发展的指导意见》。
主要内容:《意见》提出要加快推动新能源多维度一体化开发,支持有条件地区探索打造100%新能源基地,推进主要流域水风光一体化开发。同时要求大力推动新能源与多产业协同发展,通过产业链“以绿制绿”、与传统产业协同优化、与新兴产业融合互促,构建与新能源特性相匹配的新型产业用能体系。目标是到2030年使集成融合发展成为新能源重要发展方式,提升新能源可靠替代水平和市场竞争力。
工信部等:发布首批计量支撑新质生产力发展十大重点项目
事件:11月12日,市场监管总局与工业和信息化部联合发布首批计量支撑产业新质生产力发展“十大重点项目”。
主要内容:项目围绕新一代信息技术、人工智能、航空航天、新能源、生物医药、量子科技等重点产业,旨在构建覆盖十大战略性领域的计量技术支撑体系,为新质生产力发展提供计量基础支撑。
发改委等:促进新能源消纳和调控
事件:11月10日,发改委、国家能源局联合印发《关于促进新能源消纳和调控的指导意见》。
主要内容:《指导意见》旨在提升电力系统对新能源的接纳、配置和调控能力,提出到2030年基本建立协同高效的多层次新能源消纳调控体系,满足全国每年新增2亿千瓦以上新能源合理消纳需求。核心举措包括:分类引导新能源开发与消纳,划分为5类并明确施策要求;增强新型电力系统适配能力,统筹推进调节能力与电网平台建设;完善全国统一电力市场体系,通过市场化机制促进消纳;并强化技术创新与全周期监测预警,确保新能源在大规模开发的同时实现高质量消纳。
发改委等:推动物流数据开放互联
事件:11月10日,发改委等联合印发《关于推动物流数据开放互联 有效降低全社会物流成本的实施方案》。
主要内容:方案旨在推动建立物流数据资源开放互联机制,同时发布我国首张物流公共数据共享开放清单,明确十大类物流数据将向社会共享开放。通过促进物流数据高效流通与利用,为构建全国统一大市场提供支撑,实现有效降低全社会物流成本的目标。
国务院办公厅:进一步促进民间投资发展13条
事件:11月10日,国务院办公厅印发《关于进一步促进民间投资发展的若干措施》。
主要内容:文件围绕扩大市场准入、促进公平竞争、优化融资支持等方面提出13项举措。其中首次明确对各地方规模较小、具有盈利空间的城市基础设施领域新建项目,鼓励民间资本参与建设运营。其他重点措施包括:在铁路、核电等需国家审批项目中专项论证民间资本可行性;支持民间资本参与低空经济、商业航天等领域;严禁在招标采购中对民营企业设置不合理限制;加大政府采购对中小企业支持并推动金融资源精准服务民营企业,支持符合条件的项目发行基础设施REITs。
二、地方政策:继续发力稳经济,谋划重大项目、促消费多聚焦汽车。
近期地方继续发力稳经济,谋划重大项目、促消费多聚焦汽车消费。其中,北京发布金融支持提振和扩大消费方案,加大对汽车尤其是新能源汽车金融支持力度,江苏也继续加码汽车消费、补贴标准全面大幅提高;青岛召开重大项目谋划实施推进会,“大抓项目、抓大项目”,包括:瞄准智能化、绿色化方向培育引进产业链项目;统筹推进交通、管网、新基建建设;加快康养项目和旧城改造;加大民生领域投资等。

三、行业政策:“真金白银”促地产消费;推动茧丝绸“东绸西固”。
1、各地继续松地产,杭州、张家界加码“真金白银”补贴、惠州全面放宽落户。其中,杭州、张家界继续“真金白银”加码购房补贴,杭州每套房补贴3万元,张家界100%补贴契税;惠州全面放宽落户,持有本地住房的非本市户籍人员可申请落户,且符合条件的可随迁落户。

2、11.17商务部等联合开展茧丝绸产业“东绸西固”工作,统筹东中西部茧丝绸资源禀赋和产业基础,形成茧丝绸产业“东部创新引领、中西部产能支撑、东西部协同互补”新格局。目标2028年,突破智能缫丝、机器选茧、绿色印染等10项关键技术,总产值突破3000亿元。
关税传来的好消息,让股市向上、贵金属向下。 今天,上证指数最高冲到了3999.07点,距离4000点只有“一微米”了。但主力比较克制,没有允许“撞线”。 从日K线上看,上证指数今天走出接近于“光头”的...