
营收重返百亿的无限极,本应合规经营,不过,又因虚假宣传被处罚。
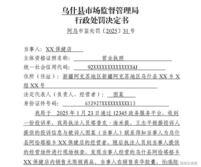
行政处罚决定书显示,2025年1月,新疆乌什县一家销售无限极产品的保健店,被消费者投诉在销售无限极增健口服液、灵芝皇胶囊等多款保健食品时,宣称产品能治疗心血管堵塞、高血压等病症,且无法提供宣传依据。据此,当地市场监管局认定其构成虚假宣传,对该门店作出没收违法所得194元,并处罚款1940元的行政处罚。

而此前,无限极多次因类似违规情形被处罚。2019年,无限极陕西经销商让消费者停用药物改服无限极产品致女童健康受损的事件,监管部门调查后认定,无限极陕西分公司存在虚假宣传、违反直销培训资料保管规定、超范围直销三项违规行为,最终对其作出罚没合计590.7万元的行政处罚。
财经众议院注意到,相关数据显示,2024年无限极全球营收约13.2亿美元(折合人民币约95亿元),同比增速降至8%,该业绩使其位列当年全球直销百强第14位。而在2023年其营收重归百亿规模;巅峰时期的2015年,年销售额约260亿元,位居当时中国直销行业榜首。
有评论指出,无限极虚假宣传问题与其营业模式有重要关联。无限极虽然有《直销经营许可证》,但其拉人头的奖励制度颇受争议。在无限极小程序或线下店购买商品满498元并绑定银行卡便可成为无限极合伙人。
据悉,2019年,曾有媒体披露了名为“无限极格雅系统”的疑似内部资料,其中显示;“总共拿出60.1%的比例给我们经营者,其实就是相当于我们和公司就是合作的关系。公司的奖金制度分四大块,小钱,中钱,大钱,还有精神层面的一项奖,就是旅游奖和代代相传的世袭奖。”
让消费者明明白白消费,让真正有需要的消费者使用产品,这或许是百亿营收的无限极需要从理念和根本上要面对的问题。
据证券日报的报道,美的集团股份有限公司(以下简称“美的集团”)披露2025年一季度业绩。公司一季度营业总收入1284亿元,同比增长20.6%,归母净利润124亿元,同比增长38.0%。 首先,财务表...
最近一段时间,对于知名新能源汽车巨头特斯拉来说,日子似乎不是很好过,其各地的销量似乎都受到一定的影响,特别是在欧洲市场出现了销量六连跌的情况,但是就在这样的情况下,特斯拉却宣布还要在欧洲增产,这马斯克...
王涵 系兴业证券首席经济学家、中国首席经济学家论坛理事 要点 唐纳德·特朗普(Donald Trump)再次就任美国总统近百日,其“百日新政2.0”举措对国际体系造成极大负面冲击,在金融市场也引发轩...
中国商报(记者 于佳鑫 文/图)随着2025年高考临近,送考旗袍进入一年一度的销售旺季。从线上、线下的旗袍成衣,到精心设计的个人定制;从“旗开得胜”的最初寓意,到“金榜题名”“一路绿灯”“紫气东来”的...
作者 |郑皓元 宋思敏|实习生 主编 |陈俊宏 近日,洽洽食品(002557.SZ)发布2024年度报告,称其2024年实现营收71.31亿元,同比增长4.79%;归母净利润8.49亿元,同比增长5....
2025年9月16日,中国商业联合会第七届第一次会员代表大会暨七届一次理事会在北京世纪金源大饭店隆重举行。十一届全国政协经济委员会副主任、商务部原副部长、中国商业联合会原会长张志刚,十二届全国政协经济...