曾经把麦当劳送上“神殿”的麦门信徒一夜之间变成无神论者,因为它悄悄涨价了。
12月15日,有消费者发现,麦当劳大部分餐品价格上调0.5-1元。经典汉堡如巨无霸、双层深海鳕鱼堡、麦香鱼,以及麦乐鸡、那么大鸡排等小食分别上涨1元,麦麦脆汁鸡、中份薯条等小食和麦旋风、新地等甜品相应贵了0.5元。
0.5元看似不多,但这已经是麦当劳今年第二次涨价,并连续三年在年末进行调价。
麦门信徒最担心的“1+1”穷鬼套餐看似依旧保持13.9元,但若选择最受欢迎的双层吉士汉堡(后文简称“双吉”),同样贵了1元。面对麦当劳的再次涨价,气得后现代诗人麦门爱好者直感叹,“今年多一块,明年多一块,然后得一夕麦麦,起视四境,而涨价又至矣。”

却不曾想,多付一块并不是压垮广大麦门信徒的最后一根稻草,而是麦当劳汉堡一边变贵,一边体积缩水。眼睁睁看着双吉从汉堡变成小笼包再到马卡龙,原本用穷鬼套餐充饥的打工人,如今吃两份才能饱。
“褫夺1+1【穷鬼套餐】封号,贬为【中产套餐】。”

“别欺负麦门信徒。”
麦当劳涨价信息一出,社交平台到处是“讨伐”的声音。《南方都市报》走访发现,麦当劳在不同城市有不同的涨幅,比如大多媒体指出涨价的麦麦脆汁鸡和板烧鸡腿堡,在广州地区的价格并没有变化,而归属早餐的火腿扒麦满分组合会员价则从6.9元上升至7.8元。
也就是说,此轮麦当劳涨价虽个别产品价格不同,但涨幅主要在0.5-1元之间。

麦当劳涨价前后部分餐食价格对比 (图源:梨视频)
最受关注的是穷鬼套餐有没有涨价。2018年,麦当劳的老对手肯德基推出“疯狂星期四”活动,用低价策略吸引打工人为之疯狂。眼看着老对手因此声势水涨船高,紧接着,麦当劳在下一年推出“1+1随心配”套餐,仅需12.9元,打工人就可以买到汉堡加饮料或甜品的套餐。
10元出头的价格,所有人都买得起吃得饱,【穷鬼套餐】因此得名。2023年1月,广大穷鬼正在把1+1套餐当作自己最好的朋友时,麦当劳轻轻一挥手,套餐整体价格贵了一元。
而此轮涨价动作中,麦当劳并未给穷鬼套餐涨价,依旧是13.9元,这让广大穷鬼先松了一口气,但未料到麦当劳还有小心机。
一般在穷鬼套餐中,最受欢迎的汉堡种类是双吉,而如今,价格不变的是“单吉”(高达吉士双牛煲),若选择双吉,则需多加一元。高达吉士双牛煲在加入穷鬼套餐之前,也曾有两片高达芝士。看着双吉要么变单吉,要么加价1元,怎么不算一种涨价?
穷鬼套餐没有双吉汉堡,就像欧洲失去耶路撒冷,双吉是帮助1+1套餐拿下“穷鬼套餐”美名的大功臣,是让麦当劳化身减脂餐的主推手。在麦当劳的诸多产品中,双吉是少数拥有自己文学的单品。有人说双吉有种独特的安全感,是最完美的汉堡:
价格不高不低,介于凑合一顿和吃顿好的之间,随点随吃,是打工人在忙碌时2分钟就可以快速解决的午餐;更安心的是,双吉使用非油炸牛肉饼,制作方式固定,汉堡皮、牛肉饼、两层芝士片加酸黄瓜,是减脂人的优质碳水,吃起来没有垃圾食品的罪恶感。

在麦门文学快速发展时,双吉被封为最像汉堡emoji的产品,麦当劳甚至在线上推出《漂亮双吉艺术展》。
现在这个最完美的汉堡又一次涨价,对麦门产生不小的冲击。可变贵,不是麦当劳唯一被诟病的地方,麦当劳的汉堡还在缩水。
“双吉马卡龙是什么新品吗”,原本打算用双吉裹腹的打工人发现,吃完反而有种更饿了的空虚感,以为自己量变大,研究一番才发现原来是双吉快缩水成宝宝辅食。
最受关注的双吉打头阵,一场轰轰烈烈地测算麦当劳汉堡体积的线上数学题展开。

早餐时段的原味板烧鸡腿堡只需3口就能吃完,不是打工人嘴变大,因为同样在早餐时段售卖的吉士蛋麦满分,面饼面积已经快比豆浆盖都要小;
平等缩小汉堡的麦当劳也没有忘了午晚餐单品,心碎麦香鱼和清风手帕纸一样大,巨无霸变成巨小霸,“汉堡包快成了压缩包,拿到手还以为是麦当劳忘记解压。”

图源:小红书@圆圆醋包、@再也不洗碗啦
汉堡缩水成小笼包、铜锣烧乃至马卡龙,打工人用拳头、银行卡和苹果耳机舱等等五花八门的对照物展示缩水幅度。面对有些过于扁平的【zip汉堡】,甚至让人怀疑是不是网友太生气专门打了一拳汉堡。
麦当劳中国对此涨价的回应是,“麦当劳致力于持续为消费者提供高品质的餐食和超值的选择”,并表示品牌目前正在进行十元吃堡服务。但面对越来越小的汉堡,打工人并不买账,“这算不算一种隐形涨价呢?”
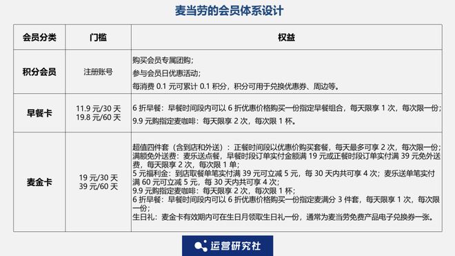
正在气头上时,12月15日,有消费者发现,麦当劳给麦金卡用户发了一张需在当日使用的1元现金券,“这好像在和我说,穷鬼,赏你一元,请闭嘴。”麦金卡会员属于麦当劳中国的付费会员,购卡后的常规福利为5元福利金、6折早餐等,1元现金券并不在其中。

图源:《运营研究社》
“单品先涨1元,再给麦金卡发券,是不是就可以完成无痛涨价?”加入麦门穷鬼套餐2年、买过麦金卡的会员猜测。
现在看下来,最起码在舆论上,麦当劳很难无痛挣钱了。一手涨价,一手缩水,小小的5毛钱,就这样一触即发,引发出一场麦当劳讨伐战。
平等喂饱每一个打工人的穷鬼套餐变成了一份吃不饱、两份才够吃的1+1套餐,最初的12块9摇身一变要快30元才够,穷鬼,开始吃不起穷鬼套餐。

打工人薪资还没实现的连年普调待遇,已经让麦当劳汉堡率先享受。
2023年1月,麦当劳迎来了上文所述的穷鬼套餐第一次涨价。有媒体发现,麦当劳多个早餐套餐、汉堡套餐均有0.6元至1元不同程度的提价,“由于各项成本持续受疫情影响”,这是当时麦当劳给出的回应。彼时的麦当劳拿出“裁员重组涨价”三板斧,一时间上了好几轮热搜。
当时就有消费者表示,“今年敢涨到14块,明年就敢涨到15块”,再次涨价果不其然地降临,只不过晚来了一年。

但麦当劳没有停下涨价的步伐,2023年年底,因“结合近期运营成本的变化”,上调了汉堡、薯条、开心乐园套餐等产品价格,涨价幅度在0.5-2元之间,平均涨幅约3%;到了2024年年底,麦当劳外送费定价由9元调整为6-9元,并根据餐品数量收取打包服务费,新增打包费或使总费用更高,这被消费者当作“变相涨价”。
进入今年,麦当劳年初先是把早餐部分产品和开心乐园餐价格上调0.5元,年底再来一次价格大普调。
一年两涨、连续三年年底调价,每次上涨0.5-2元,麦当劳每次涨价看似不多,但实现了有计划地涨、一点点地涨,“感觉在温水煮青蛙”,消费者不满地指出。
被“煮熟”的不仅仅有中国消费者。南半球的澳大利亚穷鬼发现,现在的巨无霸和2019年相比,到店价格上涨1.6澳元(约8元),外卖价格涨了2.35澳元(约11元)。在美国,麦当劳拥有超1.3万门店,作为其第一大市场,这里的打工人早早就表示了对麦当劳的不满。美国穷鬼早在2022年就把麦当劳告上法院,原因是广告中的汉堡比实际大15%-20%,这场起诉讼后来演变成了集体诉讼。

为了安抚美国穷鬼,美国麦当劳在2024年回归【美国版穷鬼套餐】——超值套餐
McDonald $5 Meal Deal,一份5美元,包含汉堡、薯条、鸡块和可乐,比单独购买每份主食便宜15%,每年在特殊时间限时上架。
到了今年11月,美国穷鬼套餐升级出8美元版本,包含10块鸡块、一份薯条和饮料。“这都能算便宜了吗?”面对接连上涨的价格,美国穷鬼开始质疑麦当劳。正如《财富》杂志盘点美国麦当劳近些年的涨价幅度,2019年至2024年间,麦当劳菜单产品的平均价格上涨了40%,原因也是如出一辙,“成本上涨”。

还甚至外媒直接点名麦当劳,“涨幅高于平均通货膨胀率”。
美国市场为例,2015年到2025年的美元年通货膨胀率为3.17%,2015年售价为1美元的产品,在2025年应卖1.37美元。而在美国市麦当劳麦香鸡在2018年卖1美元,到了2025年涨至3.1美元,上涨210%,被誉为最完美汉堡的双吉,11年涨幅高达285%。

美国穷鬼套餐
即使上涨幅度降低的巨无霸套餐,从2019年到2024年仅上涨了27%,依旧跑赢了平均通货膨胀率。
也就是说,一次涨5毛事小,但耐不住连年涨,毕竟,滴水也可以穿石。
看着麦当劳有计划地上涨,美国穷鬼用脚投票,数据显示,低于4.5万美元的美国家庭光顾麦当劳的次数持续下降。麦当劳首席执行官克里斯·肯普钦斯基表示,这是因为他们“不再认为麦当劳物有所值”。
对比下来,麦当劳在国内因为麦门信徒的拥簇,依旧把故事越讲越好。麦当劳2025年三季报显示,三季度营收为70.8亿美元,同比增长3%,略低于市场预期的70.95亿美元,而包含中国在内的国际特许经营市场三季度同店销售额同比增长4.7%。
无论是消费者自发,还是麦当劳营销,在过去几年,麦当劳已经成功地和打工人捆绑,从曾经考好才能吃一顿的美食变成了实打实的牛马饲料。和可口可乐一样,成为穷鬼的快乐美食。“只有上班了才知道麦当劳穷鬼套餐的好”,编辑部的同事感慨,面对CBD动辄30块的午餐,麦当劳是少有你可以随便吃的选择。

网上麦门信徒的梗图(图源:运营研究社)
即使西贝们因预制菜被人人喊打时,把预制菜摆在明面上的麦当劳们也几乎没有被诟病。因为,13块9的价格是所有人都可以接受的价格,也能为之付款的标准化食物。
标准的、便宜的麦当劳拿下北京美食榜第一,还出现了“麦区房”的说法,能随时随地吃到麦当劳成为打工人的刚需。甚至有一些楼盘为了吸引打工人买房,在底商装修出假麦当劳,企图用虚假麦区房混淆视听。
廉价标准化的麦当劳成为全球穷鬼标配,这样的麦当劳即使涨价5毛,也足够让本就对价格敏感的消费者不满,更别提还有产品缩水。
这股清点麦当劳汉堡到底有多小的算术题中,不少中国香港、日本的网友纷纷晒出本地两只手拿不住的汉堡,这让北上广的打工人更破防了,“已经很久没有见过这么标准的汉堡了。”
每天口袋里没几块,吃着巴掌小的双吉,还要被告知变小只为了给你提供更好的服务,气嘟嘟的一线城市牛马打算和麦当劳冷战三个月,一进商场却发现,即使麦当劳涨价5毛,依旧算是性价比较高的午餐,“所以那些30块只有2片肉的午餐到底凭啥卖这么贵?”
参考资料:
1.FORYUNE,
McDonald’s promoted its new $8 nugget combo meal, then got blasted online with complaints about affordability, quality and service,2025.11
2.运营研究社,《狂揽2.6亿会员,麦当劳到底有多“心机”?》,2024.12
3.南方都市报,《今年第2次涨价!麦当劳中国回应》,2025.12
4.市界,《肯德基麦当劳,汉堡越卖越小?》,2023.02
5.Los Angeles Times,
Coming price cuts at McDonald’s may signal a broader fast food price war,2025.09
6.THE TAKEOUT,
McDonald's Prices Have Surged Since 2019 And The Numbers Are Brutal,2025.12
12月19日,高端驻家育婴服务品牌予家在成都“新生领航:2025全球育儿新趋势大会”上,独家首发“分龄育儿服务体系”——这是一套以全球前沿育儿理念为基础的服务体系,其落地产品为“予家SEG人才系列”。...
据美国消费者新闻与商业频道(CNBC)当地时间10月3日报道,美国财政部证实,正在考虑发行双面印有美国总统特朗普肖像的1美元纪念硬币,以“表彰特朗普并纪念美国建国250周年”。报道称,仍然在世的美国代...
红星新闻11月12日消息,红星资本局从知情人士处确认,字节跳动Seed研究员任某宇已离职,原因是泄密被开除。 公开资料显示,在字节跳动工作期间,任某宇曾是机器人操作大模型GR-3项目核心参与者。加入字...
家居行业难得迎来一个好消息。 9月22日,据美凯龙(601828.SH)公告,云南省监察委员会已经对车建兴解除留置措施。 不过,外界对其解除留置似乎心有余悸。7月份,居然之家董事长汪林朋在解除留置4...
文/杨国英 近期最热的商战,无非是京东下场与美团开战,直接送起了外卖。 就不讨论京东美团两方的商战舆论了,仅说一说京东送起外卖的宏观经济寓义——极限内卷。 所谓的新经济与传统经济,其实是有特定时代属...
从历史来看,A股11月份涨跌与基本面相关性最弱,甚至有一定的负相关性,呈现“反基本面”和“远期博弈”的特征。 道理也很简单,一般前三季度景气度高的板块都会表现较好,比如今年的AI硬件,但10月份三季...