作为一种新的生活方式,曾被打上“富人”标签的游艇,正在“飞入寻常百姓家”。
新能源汽车之后,下一个交通出行的产业风口,很可能就是游艇,背后站着一个新的万亿级市场。
你知道吗?
全中国游艇数量仅有4.5万艘左右,而美国足足有1167万艘。2024年,中国游艇制造业的总产值仅为128亿,出口仅为6亿美元,远低于意大利、荷兰和德国等国。
作为世界第一制造强国、最大消费市场的巨大潜力,可能只开发了1%,还远远没有发挥出来。
2022年,工信部等五部委就联手发文,明确了“游艇消费大众化”的发展方向,从顶层设计开始引导持续发力。
走在改革开放前沿的广东,更是率先出手,传递出时代的新风向。今年6月,广东高规格召开全省海洋经济工作会议,剑指建设海洋强省、打造“海上新广东”。中国经济第一大省,早已锚定了2027年的发展目标:
游艇及关联产业规模达千亿以上。
珠江浩荡奔流,“八门入海”,粤港澳港口云集,从不缺少游艇闪现的高光舞台。百年历史的皇家香港游艇会、澳门渔人码头游艇会、深圳湾游艇会、七星湾游艇会、南沙游艇会……
近日,更具有标志性意义的一幕,出现在佛山高明。佛山市环两江游艇产业高质量发展现场会举行,在碧波荡漾、景色如画的西江之上:
西江国际游艇展示中心,亮相了。
要知道,这可是广东省也是大湾区第一个内河型游艇会,以此为支点,依托西江黄金水道、水陆空立体交通网络,一张深入内陆的“游艇高速公路网”开始浮出水面。
从此,大湾区游艇业态一举从“海洋时代”跃入“江海时代”,逐步实现“内河-河口-海洋”三级游艇旅游体系。

未来,分时租赁、共享游艇,海钓、内河观光等丰富业态、多元玩法,将加速游艇消费走向万千家庭,推动产业加速发展,开拓出巨大想象空间。
迅猛发展的游艇产业,将如何改变人们的生活,创造出巨大的财富效应?

游艇产业迎来黄金机遇期
千万不要低估,一只游艇蕴藏的巨大能量。
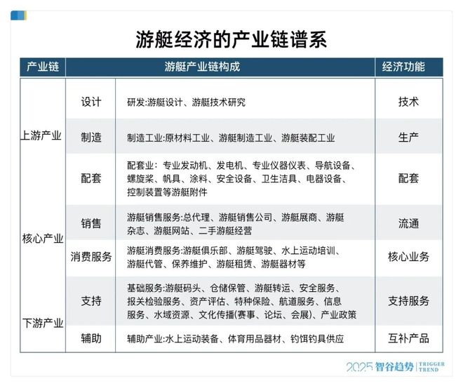
游艇产业被誉为“漂浮在黄金水道上的巨大商机”,产业链涉及设计、制造、销售、消费、配套服务与基础设施等多个环节,就业拉动能量巨大。
2023年,美国娱乐船艇行业对经济发展的贡献产值高达2300亿美元,带动了81万多个岗位的就业;意大利2022年游艇经济创造了15.7万个就业岗位,隐形就业乘数效应高达六倍。

根据经济规律,通常在一国人均收入超过1万美元时,进入快速发展期。目前,中国人均GDP突破1.3万美元,恰好站在游艇产业开始爆发的临界点上。
更重要的是,扩大内需作为当前中国经济“稳增长”的战略基点,正发挥越来越重要的支撑作用。近日,人民日报首次披露三个“全球第一”:
中国已成为全球第一大消费市场
新能源汽车销量连续10年全球第一
衣食住行等实物消费量位居全球第一
这三个全球第一,是中国扩大内需成绩单的注脚,也印证着中国已成为具有全球影响力的超大规模市场。
一组重要数据是:2013-2024年中国经济保持了年均6.1%的增长,内需对经济增长的平均贡献率达93.1%,其中最终消费支出和资本形成总额的平均贡献率分别为55%和38.1%。
可见,内需已经成为拉动经济增长的主动力和稳定锚。国家对扩大内需的重视程度、政策支持力度,前所未有。
发展邮轮、游艇产业,正是其中一个关键的突破口。
2022年,工业和信息化部、发展改革委、财政部、交通运输部、文化和旅游部联合发布《关于加快邮轮游艇装备及产业发展的实施意见》,明确邮轮游艇产业链长、带动作用大,对于推动船舶产业高端转型、提升现代服务业水平、促进海洋经济发展、满足人民日益增长的美好生活需要具有重要意义。其中明确提出:
大力发展大众化消费游艇。
近日,中国旅游集团牵头组建央企邮轮运营平台公司,经过专业化整合后,船队规模位居亚洲第一。
但在游艇产业上,中国发展相对滞后,巨大潜力还远远没有发挥出来。2024年中国游艇产值仅为128亿元,出口仅为6亿美元,远低于意大利、荷兰和德国等国家。
2024年意大利、荷兰、德国的游艇出口额分别在46.4亿美元、38.9亿美元、19.3亿美元左右,在全球超级游艇市场占据了主导地位。

作为全球造船业最发达的国家,正全力扩大内需的中国,绝不可能错过游艇产业大发展的黄金趋势。
要知道,在造船这件事上,中国可是宇内第一强国。截至2024年,中国造船业完工量、新接订单量和手持订单量三大关键指标已连续15年位居世界第一,2024年在全球的市场份额分别高达55.7%、74.1%和63.1%。从制造业基础和技术来说,完全有可能后来居上。
再加上,游艇数智化发展迅速,新能源转型也在加快,正是弯道超车的良机。中国早已在新能源汽车上,走完类似的路径。根据亚洲游艇展披露的数据,2025年新能源游艇的渗透率已经超过了20%。
在佛山市环两江游艇产业高质量发展现场会上,就亮相了国内第一艘新能源(纯电)游艇,上面“佛山造”三个大字非常醒目。

时代风口已来,就看谁能乘势而起,抢抓红利。

大湾区游艇业态的“宝藏C位”
毫无疑问,国际化程度最高、地处改革开放最前沿的粤港澳大湾区,不会错过中国游艇产业发展的黄金机遇。
事实上,大湾区游艇业态早已有极为深厚的基础,游艇会“明星”云集,星光熠熠:
在香港,创立于1849 年的皇家香港游艇会 (RHKYC),是亚洲历史最悠久的游艇俱乐部,1893年获英女王授予“皇家”称号;
在深圳,七星湾游艇会、大梅沙湾游艇会、深圳湾游艇会闻名遐迩,滨海游艇生活场景备受喜爱;
在广州,由霍英东集团参与打造的南沙游艇会,是内地首个“五金锚”认证游艇会,辨识度极高,深受欢迎;
在澳门、珠海、惠州,渔人码头游艇会、横琴游艇会、巽寮湾游艇会等依托著名景点,旅游观光属性更强,成为游客体验中非常重要的一部分;
西江国际游艇会的亮相,则让整个大湾区城市游艇码头进一步“串珠成链”,甚至开始“织链成网”,形成密集丰富的“水上高速公路”。
其项目总投资13亿,首期100个游艇泊位正式投入使用,2公里滨江岸线、15万平方米滨江湿地公园景观带等配套设施同步亮相:
从登艇游江欣赏两岸生态美景,到参与帆船、皮划艇等水上运动;
从主题游艇派对的轻奢浪漫,到亲子水上工坊的温馨互动;
从高端商务接待的格调尽显,到婚纱摄影的江天一色;
这里的每一处场景,都在重新定义“滨水生活”新的可能性,激活消费升级的体验经济。

上半年,广东发布一系列游艇自由行管理办法,实施入境港澳游艇免担保政策,临时船舶国籍证书有效期最长可达1年,港澳游艇在有效期内可以多次入出内地,可在内地每次连续停留或每年累计停留不超过180天。
随着粤港澳游艇自由行的便利化改革,巨大的市场潜力也将随之释放。
要知道,西江作为中国第二大通航河流,全长2214公里,通航能力达3000吨级,是珠三角与西南地区水上交通大动脉,大湾区西部“水上走廊”。
西江高明段更是地处珠江三角洲西北部核心航运通道,上接广西梧州等内河港口,下连珠江口虎门、南沙等沿海枢纽,是连接西南内陆与粤港澳大湾区的重要水运节点,堪称大湾区游艇业态的一个“宝藏C位” 。
此处航道江面开阔 (约800-1200米),形成天然港湾,平均水深5-7米,适合各类游艇航行停泊,历史文化底蕴丰富,文旅景点美不胜收。平沙岛划分出的静谧副航道,江面开阔平缓,规避了主航道的喧嚣,为游艇停泊、航行筑起天然避风港,8万㎡水域足以容纳各类游艇、观光艇,成为内河转近海观光的关键枢纽。
有意思的是,作为内河型游艇码头,其与滨海码头相比还存在独特优势。
这里受到海洋潮汐及台风影响极小,游艇出行平稳舒适,可有效减少晕船等不适情况,更适合家庭出游休闲。水质也更温和,可大幅降低海水盐分对游艇船体、发动机及各类精密设备的腐蚀,显著减少日常维护成本。这一优势,无论是对游艇业主还是运营方都极具吸引力。
西江国际游艇会的诞生,让“从高明出发,游遍湾区,通达全球”触手可及。未来,整个有望形成 “港澳接单+广东制造维修+三地联动旅游” 的跨境游艇产业链,粤港澳优势互补,进一步拓宽产业辐射范围。

天时地利人和,落在高明
如果说产业愿景、政策支持是“天时”,西江黄金水道的自然人文禀赋是“地利”,佛山雄厚的制造业优势、全力以赴抢抓机遇的投入姿态,更是难得的“人和”。
天时地利人和,一时风云际会。
作为粤港澳大湾区内唯一的内河型国际游艇会,西江国际游艇会填补产业空白,已被列为广东省游艇旅游实验基地,获省市区三级政府重点支持,享受政策红利。

在佛山市环两江游艇产业高质量发展现场会现场,“十二年磨一剑,三个月破难题”更是成为一段产业佳话。
历经前期的扎实筹备与规划积淀,佛山市住建水务、生态环境等相关部门组成服务专班,针对游艇泊位建设等核心环节,以“保姆式”的全流程保障,集中力量破解有关审批瓶颈,最终在3个月内高效完成了100个泊位建设的攻坚任务,创造了令人瞩目的“佛山速度”。
为何如此重视?
要知道,佛山是广东省唯一的城乡区域协调发展改革创新实验区,环两江先行区正是这个实验区的“主战场”。以西江国际游艇会牵引游艇产业大发展,将为环两江先行区注入强有力的新动能。
根据《佛山市游艇产业高质量发展行动方案(2025-2027年)》,佛山正加快布局游艇产业项目,全力打造游艇产业发展新高地。今年以来累计对接游艇产业相关企业50余家,储备投资项目超20个。
一艘现代游艇的背后,其实是一张覆盖高端制造与现代服务业的庞大生态网络,可以激活智能家居、高端建材、五金制品等相关传统产业。
这些领域,恰恰是佛山的优势所在。
目前,佛山正围绕“电动化、智能化、高性能”三大产业链关键环节,聚焦游艇电池、电机、电控、自动驾驶、新型复合材料等核心零部件,高标准规划建设游艇制造产业园,打造立足佛山、辐射全国的游艇国产替代零部件产业研发生产高地。
在高明,就聚集了游艇产业97家,不少在业内颇有影响。即将落地的鲨鱼妹妹海洋空间定位系统智造项目,将建立涵盖研发、生产与销售的完整产业链,预计年产5000套海洋电子锚,产值超3个亿。
现场会上,佛山市游艇产业联合会宣布成立,游艇生态展览正式启动,现场签约两大10亿级游艇产业项目,并与中国船级社佛山分社、武汉理工大学绿色智能江海船舶与邮轮游艇中心、粤港澳大湾区游艇业总商会达成战略合作。
种种大动作,标志着佛山在游艇研发、制造、认证与业态营造等全链条环节迎来关键助力。
对于佛山这座制造业强市而言,西江国际游艇会的落成,其意义远不止于一个文旅项目的成功。著名媒体评论员龙建刚就表示,这有力地打破了外界对佛山“只有产业,没有风情”的刻板印象,为这座工业大市注入了“刚柔并济”的灵动气质。
未来,依托这里打造的内河转海上观光核心中转站,可以让游客先在西江体验内河风光,再通过珠江口出海,感受不同水域风情,成为大湾区游艇爱好者的“新坐标”。
站在广东游艇产业迈向千亿级规模的历史节点,高明这一着妙棋恰到好处,有望成为大湾区游艇产业腾飞的点睛之笔。
原创不易,感谢有你!
近年来,黄金价格持续暴涨,引发了全球投资者的广泛关注。无论是国际金融市场的波动,还是地缘政治紧张局势的升温,黄金作为避险资产的独特价值再次彰显出来。历史经验告诉我们,每当黄金价格出现大幅波动,往往背后...
近期日本首相高市早苗在涉台问题上公然发表错误言论,引发中日关系紧张。受此影响,多个中日政治、文化交流活动接连取消或暂停。 据日本共同社报道,日本人气二人组乐队“柚子”22日宣布取消原定12月先后在香...
中国商报(记者 雷珂馨 文/图)中国汽车工业协会最新数据显示,5月,我国汽车产销量分别完成264.9万辆和268.6万辆,环比分别增长1.1%和3.7%,同比分别增长11.6%和11.2%。在“两新”...
南京62岁的蔡女士一提起自己500万元的投资经历,便痛心疾首。当初,她基于对中国银河证券(601881.SH)的信任,认购了该公司代销并托管的一款私募基金产品,如今却落得血本无归的境地。 《经济参考报...
江山代有才人出,各领风骚数百年。尤其高迭代著称的新消费赛道,崛起与消退的故事每天都在上演。 2025年以来,港股市场迎来一波新消费热潮。泡泡玛特、蜜雪冰城、老铺黄金,一个个跻身各自赛道的领头羊、股价不...
中国商报(记者 王怡菲)近日,小众运动匹克球火速破圈。明星、商界大佬纷纷来赶运动界这股热潮,将拍击匹克球的矫健身姿在社交平台上分享。此外,无论是在户外露天场馆还是在室内体育馆内,也经常看到爱好者“热辣...