放眼望去,大部分是以家庭为单位的客群(4-5人居多)。一位5岁左右的小男孩进来后,非常礼貌的和迎宾打招呼,“姐姐你好,我又来了!”
扎气球的小姑娘面前,是几双充满期待的小眼睛。“我要一把手枪”、“我想要小熊和小狗”……一分钟一只气球手枪,一分半一个气球小熊。她不停地扎气球,但身旁也留不下“库存”——因为不断有带孩子的家庭前来等位和领取。

小朋友排队等候气球 摄图:内参君
据内参君观察,排队状态持续至下午两点多,约13:00左右,等位区进入高峰期,达到40多桌。
店内,各个档口紧张有序地忙碌。此前,面对争议,西贝着力强化“现制现做”的场景展示。门店明档操作全面透明化,羊肉现串、饺子现包、鸡汤现熬等工序被前置到顾客眼前。

用餐高峰期,后厨员工在各自岗位上井然有序 摄图:内参君
“兄弟,吃好啦?慢点回家哦!”乍一听,以为是店长和某位成年顾客道别。仔细一看,店长口中的“兄弟”竟是一个五六岁的小男孩。“这是我的小兄弟,经常来吃饭。”店长笑嘻嘻地告诉我们。小孩哥也不见外,熟练地对着店长挥手道别。
这样别致而松弛的场面,在餐饮一线属实不多见。
小兄弟、小姐妹背后,是西贝“让每个顾客笑着走出门店”的待客之道。

摆放在等位区的各类婴儿推车和自行车 摄图:内参君
店长坦言,今年9月中下旬,门店处于最艰难的阶段。尤其是风波事件后的10天里,店内业绩出现断崖式下滑。“新客户不来,老客户不好意思来。我们就给自己打气,在门店里全员搞卫生、做清洁。前三天还热火朝天,到第四天第五天,客流还没回来,大家多少有点慌神了。”那时候,门店周末全天接待不到150位顾客。
触底后很快反弹。10月,西贝进行“大调整”后,菜品降价,并推出“西贝请您吃饭”的活动,免费发放无门槛、不限张数的代金券。很快,客流开始陆续回归。
步入11月,工作日到店用餐的孩子数量平均也能到130多个,若按照2大1小的家庭基础人数来算,单日客流至少能达到400人/次以上。

13:00后,依然不断有家庭群体前来就餐 摄图:内参君
成立于1988年的西贝,至今有37年历史。今年这场巨大风波后,很多人担心这场挑战会不会“压垮”西贝。然而,真实的现场是:客流回暖,秩序感强,员工积极热情,门店井然有序。据悉,通过全面降价、全员涨薪等系列动作,截至10月,西贝整体客流同比增长5%。

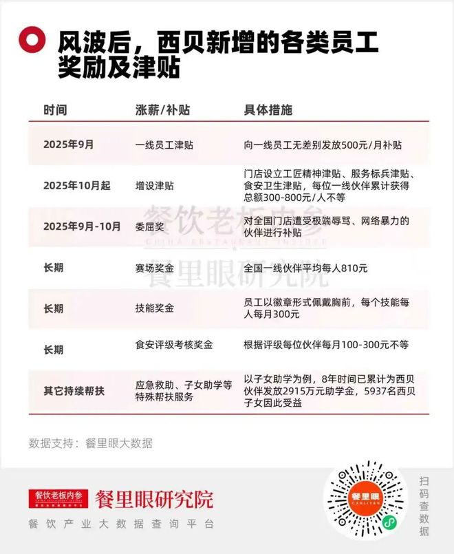
涨薪!发奖金!
尽管距离上次的舆论危机已过去2个多月,但现在,门店偶尔仍会经历“余震”。
有顾客在点菜过程中直接问:这道菜是不是预制?有顾客拿着2个月前罗永浩的消费小票网图“要求开发票”;厨师偶尔到前厅帮忙,也会被顾客拉住,要求“讲解菜品的加工流程”......
其实,这场每一个员工都逃不掉的“危机”,早已过了最艰难的阶段。
值得关注的有两件事——
一是过去的2个月,西贝门店遭到多次相关举报,各地市场监管部门累计展开了78次针对性突击检查,从食品安全、食材溯源,到加工操作规范、配料标注等环节。但从公开信息来看,这些检查未发现需要处罚的问题。
二是从总部到门店,没有出现员工的大量离职现象。风波后,前厅伙伴成为压力最大的群体,但即便直面狂风骤雨,也没有员工因此而情绪崩盘或摆烂。
西贝的“稳”,多少有点引人深思。事实上,从薪酬机制到技能体系,从团队激励到生活保障,缄默期的西贝,“稳一线”成为调改工程的底层抓手。
直到现在,贾国龙及高层每天还亲自在一线门店巡查中。

就餐高峰期,明档区域实拍 摄图:内参君
9月危机爆发后,贾国龙紧急召开1.8万员工大会。在这场内部大会上,他强调的核心是:不准减排班,不准裁人。稳住一线,不要被网络流言影响,每个岗位坚守好自己的“本职”。
紧接着,西贝开启了一场史无前例的集体涨薪:9月先向店长级以下一线员工发放500元/人/月津贴,10月起增设不同的津贴,一线伙伴累计获得总额300-800元/人不等。同时,新增多项月考核奖金,每月评选“最美西贝人”、“工匠精神奖”、“笑跑答奖”“委屈奖”等,甚至聘请专业的心理辅导团队,通过线上或者到店来辅助员工克服心理障碍。

苗苗是祥云小镇店二楼B区的服务员,00后,来西贝两年多时间。她胸前的绶带上挂着好几个徽章,其中有一个是“聊天高手”。原因是她亲和力强,擅长和顾客沟通。“我有自己的沟通风格,有时候遇到顾客情绪不好,我就会蹲下来,语速放慢和他们交流,当人和人的视觉高度一致了,亲近感自然就有了。”
9月下旬,不仅客流跌至谷底,一线员工还常常直面顾客的各类情绪,有人手持摄像机“怼脸发问”——你们怎么还不关店?彼时,门店处于“全员预警”阶段,“谨慎”成为悬在所有员工头顶的关键词。
苗苗这位“聊天高手”,时常在一线扮演“灭火员”的角色,帮助其他小伙伴处理临时危机。“我也有情绪低落的时候,逮住小伙伴一阵‘捶’,捶完了大家哈哈一乐,一天又过去了。”

苗苗获得的部分徽章 摄图:内参君
“聊天高手”“速度达人”“食安卫士”“我会魔术”……在门店,我们见到了各种各样的徽章,这是西贝一线员工凭借自身能力和技能获取的“勋章”,也是贾国龙给到一线员工实打实的奖励:每掌握一项新技能,就对应一枚徽章和300块奖金,和后厨分别有多设置奖励方式。奖金透明,奖励及时,表现越好,徽章越多,奖金越高。以针对前厅员工设置的“笑跑答”奖为例,属于全员参与评选,包括洗碗间的大姐同样参与评选,没有区别对待。
老板的鼓励落在了最直接的地方:工资条上,员工的精神状态自然就“支棱”起来了。

佩戴“我会魔术”徽章的店员与小朋友互动 摄图:内参君
团队层面的鼓励也在升级。据悉,总部每月为全国门店设立超过1000万的“赛场奖金池”,根据顾客体验评分、食安检查结果等指标向门店发放“奖金包”。北京蓝色港湾店10月就获得了4.15万的团队奖金,分发到员工手里人均1000元。这种“直给”的奖励,也让一线员工感受到动力。“每天从早会到晚上复盘,从团建到谈心,让团队小伙伴都保持积极热情的工作态度。”店长说。
一桌菜的温度,不仅是由锅气决定的,也是由“人”决定的。只有顾客感受到温度,才会用双脚主动走向餐厅。换言之,老板对待员工的态度,会直接转化为员工服务顾客的水准。
贾国龙曾经说过:练好基本功,管他成功不成功。那什么是基本功?华为任正非先生将其归为两类,一是业务力,二是组织力。对于餐饮来说,业务力就是做菜的能力、运营的能力、供应链的定力;而组织力,就是人。
“员工稳则一线稳”,以人致胜,是餐饮企业逆境增长的关键点。当风波来临,外界猜测西贝是否会降薪裁员时,贾国龙却反其道而行之,这背后,是西贝37年稳定的内核和组织力。

一个二孩家庭正在西贝就餐 摄图:内参君

到后厨帮忙!推行全员通岗
9月15日,西贝发布致歉信并公布整改措施。半个月内,首批9道菜进行调改,从油品到卤肉,从粥到烧烤,全线改为现场现制;第二阶段又新增了手工水饺、现熬鸡汤等菜品,内部展开“手术刀”式的产品优化。
这些动作,要在短时间内落实到全国370家门店、一万多名员工,对于拥有复杂供应链和标准化流程的正餐大连锁来说,并不是一件容易的事。
以羊肉串为例,调整前,肉串是以串好的状态冷冻到店,调整后改为门店现切、现串、现烤。按照每天卖300串计算,如果一个小时串80串的话,再加上切和腌这两个环节,至少需要6个小时,几乎等于多出一个人的工作量。

其次是供应链的调整。由于食材配送需求发生变化,中央厨房与前端门店的职能分工也需要调整。
“大概有一个月时间,每天都像打仗一样。调档口、调工具器具、调人员、调排班。”厨师长坦言。最主要的是,将部分预制环节改为门店现制后,食品安全风险控制也随之从集中式变为分散式,对于一线来说,管控挑战增大。
门店里,不少员工佩戴的徽章中有“食安卫士”,这是门店要求一线伙伴必须通过食安星级鉴定的一场“普考”。鉴定的方式主要是线上学习考试,加线下实操鉴定。
大规模的产品工艺调整,其背后强大的研发、供应链以及门店足够敏捷的培训体系,功不可没。
如今的门店里,取消了“25分钟上菜”的沙漏,增加了更多向顾客解释、请求耐心等待的沟通过程。现在,前厅后厨实现了真正的“全员通岗”,甚至连厨师长都要实现“合理分身”。
“高峰期之后,洗碗间忙不过来,我们也会调人过去;羊肉串需要现串,羊肉水饺需要现包,前厅的小伙伴也会穿戴好工服来支援;有时候传菜员忙不过来了,我甚至也要去前厅帮忙传菜,不过还好,我正好去和顾客聊聊菜品,听听顾客的建议和反馈。”
有一次,一个客人问,新上市的“猪排烩酸菜”的肉,是不是预制的?他回答:咱们的肉,都是新鲜的肉和最好的肉,门店现做的,我也可以带你去后厨看看。
这样的对话时不时会发生,而西贝正用自己的方式,和顾客达成一场“信任重构”。
说到现在的工作节奏,这个入职10年的厨师长强调了两次:在哪儿都是服务,前厅后厨都要服务好顾客。我们做菜的,把菜做好,也是一种好服务。

“变阵”背后
据公开信息,西贝在部分门店调整的同时,近期陆续有新店开业。12月31日前,将在北京、深圳、南京等核心城市开业8家。
在行业竞争白热化和舆论风暴双重考验下,西贝的“变阵”,总结为两点:
一是稳住“基本面”,做好餐饮最基础的本职。
风波后,部分门店关闭的消息被市场捕捉并引发猜测,而西贝则将闭店转化为品牌信任的“压力测试”,选择一条更负责任的路:为会员清退储值,为员工提供岗位,为顾客指引新址等,短期来看是成本,长期看却是投资,守住的是比短期利润更为宝贵的信誉资产。
二是围绕“人”这个核心变量,加大投入,以真心换真心。
无论是对内通过涨薪、保障就业等措施稳固一线军心;还是对外通过优化菜品和价格重构信任。面临危机,企业最高明的举措并非财务“止血”,而是组织士气和品牌信任的“充血与再生”。
走访中,多名一线员工坦言,“没想到卷进这样一场全国性的舆论风暴中,更没想到在最艰难的时刻,老板还愿意拿出钱来给大家涨薪和发放奖金。没什么犹豫,我们选择和总部一起,继续服务好每一桌客人。”
市场跑起来,谁也看不懂。 打开电商平台,曾经一粒难求的片仔癀,如今价格近乎腰斩,其售价已下降到了599元一粒。而就在几年前,黄牛手里的片仔癀还能卖出1600元的“天价”,一度被国人誉为“药中茅台”。...
贝壳为什么这么有信心?!我尝试从财报中找到答案。 首先是平台交易额,基本和去年同期持平。 而贝壳的整体净收入,居然还增长了2.1%。 房地产眼下这行情,还能增长,相当不容易。 更值得关注的是,#...
10月18日,周六,北京气温骤降。位于建国门外大街友谊商店三层的“超级转转”,店内却人头攒动。 这是转转旗下首家二手多品类循环仓店,占地3000平方米,主打二手高端消费品,品类包括箱包、鞋服、首饰、腕...