1月4日,84岁的双星创始人汪海发布公开信,宣布与儿子汪军、儿媳徐英断绝关系。声明中汪海列举了11条理由,“接班人国籍”问题被放在了最突出的首位。

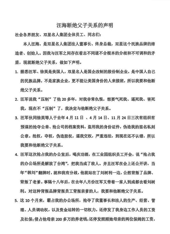
声明中表明:汪军、徐英是美国人,双星名人是国企改制的股份制企业,是中国人自己的民族品牌,不是家族企业,更不能让美国身份的人来接班,所以我要和他断绝父子关系。
2025年4月,汪海与儿子儿媳的矛盾首次曝光。当时汪海发信指控儿孙“抢夺公章”、“逼宫”,并质疑公司在他不知情下被搬迁,此后双方陷入长期拉锯。
矛盾的种子埋于2022年,当时由儿媳徐英控股80%的“青岛星迈达工贸有限公司”通过增资,拿下了双星名人56.96%的股份,成为第一大股东。创始人汪海虽然名义上保留了职位,但实际上失去了对公司的绝对控制。
2025年12月2日,儿媳徐英以“双星名人董事长”及控股股东青岛星迈达的名义发布《严正声明》表示,2025年5月20日召开董事会,决议免去汪海的董事长及法定代表人职务,并选举徐英接任。汪海被免职后一直霸占营业执照和公章,拒不配合变更登记,致使公司一直无法完成法定代表人变更登记。

2025年12月8日,汪海发起反击,他在报纸上刊登大篇幅声明,驳斥徐英的董事长、法定代表人身份完全不具备合法性。

围绕百年鞋企的争权大战,演变成了父子彻底决裂的难看场面。
来源丨正经社(ID:zhengjingshe) (本文约为800字) 【正经社“银行升级战”观察之53】 三家头部大行,被开出了超过1.2亿元的罚单,36名相关责任人同步被追责,其中7人遭5-15年禁...
中访网数据 分众传媒信息技术股份有限公司(证券代码:002027)于2025年5月21日召开2025年第一次临时股东会,审议通过了多项重要议案。本次会议以现场与网络投票相结合的方式举行,共有1,38...
首家在美上市,同样也是第五家登陆资本市场的新茶饮,花落霸王茶姬。 作为新茶饮赛道中特立独行的存在,过去三年是霸王茶姬高速扩张与估值飙涨的阶段。 招股书对于普通股四次价值变动的记载印证了这个过程,分别为...
6月16日,数字货币板块整体走强,板块指数涨超5%。截至收盘,天阳科技、四方精创双双收获20CM涨停,拉卡拉涨超15%,海联金汇、中科金财等个股实现10CM涨停。 消息面上,中国香港《稳定币条例》将于...
斑马消费 沈庹 农业智能化,已是大势所趋,势不可挡。 在全球农田上空飞行的喷洒农药的植保无人机,大多是来自中国的大疆和极飞。 近期,专注于农业智能化的极飞科技正在奋力冲刺港股,希望通过融资,进一步扩大...
真正的敌人从来不是同行,而是停滞不前的自己。 5月26日,长城汽车董事长魏建军接受新浪财经采访时表示,国内汽车业已经出现了“恒大”,只是目前还没有爆雷。 一石激起千层浪,不少声音将矛头指向比亚迪。5月...