
出品|达摩财经
南京证券筹备两年定增有了新进展。
5月16日,南京证券(601990.SH)发布公告表示,公司向特定对象发行A股股票申请已获得上交所受理。
南京证券本次向特定对象发行A股股票数量不超过本次发行前公司总股本的30%,即不超过11.06亿股,将于上海证券交易所上市,保荐机构为红塔证券。
本次南京证券向特定对象发行A股股票募集资金总额不超过50亿元。其中,控股股东南京紫金投资集团有限责任公司(以下简称:紫金集团)计划认购金额为5亿元。按照本次募资最大额估算,此次紫金集团预计将认购总增发股份的10%。
因此,定增发行完成后,紫金集团仍为公司的控股股东,国资集团仍为公司的实际控制人,本次发行不会导致公司控制权发生变化。
值得注意的是,此时距离南京证券首次发布定增预案,已经过去了近两年时间。对比最新和最初两版预案,也发生了不小的变动。
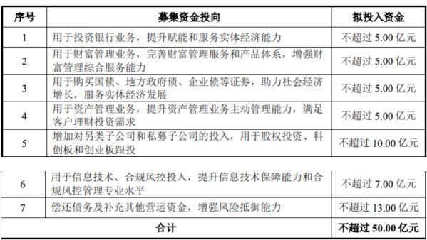
募资投向变动
2023年6月,南京证券首次定增预案显示,公司计划投入25亿元发展证券投资业务,投入5亿元发展资本中介业务;而发展投资银行业务、增加对另类子公司和私募子公司的投入合计不超过6亿元,信息技术及合规风控投入不超过5亿元。
本次定增的募资投向则有所变更,南京证券计划对投行、财富管理、自营、资管四大传统业务分别计划投入5亿元。其余30亿元中,有13亿元用于偿还债务及补充其他营运资金,10亿元用于增加对另类子公司和私募子公司的投入,7亿元用于信息技术及合规风控投入。

图源:南京证券公告
两次募资投向最为明显的变化就是,南京证券对证券投资业务的投入大大缩减。资金运用从重资本业务向财富管理、投行、资管、科技等轻资本业务进行了倾斜。
近两年,监管对上市券商再融资业务收紧。2023年初,证监会强调,上市券商再融资不可任性,对于非必要、不合理融资严审核强监管,推动券商行业走资本节约、高质量发展之路。
随后,多家上市券商陆续宣布通过压缩募资规模、调整募资投向等方式,对在途的定增预案进行调整。
2023年和2024年,中原证券、浙商证券、财达证券、国联证券等上市券商相继终止了原定的定增计划。除了国联民生、国泰海通因同业并购进行了再融资外,仅国海证券定增获得通过,募集金额32亿元。
在南京证券之前,今年3月,天风证券的定增事项也获得上交所受理。上市券商定增项目接连推进,也让市场对上市券商再融资松绑有了期待。
但从南京证券和天风证券的定增方案来看,都对重资本业务的资金使用更加谨慎。天风证券此前特别强调,公司近年来注重轻资本业务能力的建设和加强,对于证券自营业务等资本消耗型业务,公司始终秉持审慎、稳健的经营理念,专注于提升业务质量和效率,而非盲目追求规模扩张。
从二者对定增的态度不难看出,在监管层“聚焦主责主业,审慎开展高资本消耗型业务,提升资金使用效率”的定调之下,上市券商再融资仍要回归理性,以往通过再融资进行盲目扩张的情况将一去不返。
不过,南京证券和天风证券的定增目前仍未落地,二者皆表示,定增事项尚需经上交所审核通过并报证监会同意注册后方可实施。
二级市场表现不佳
南京证券创建于1990年,由中国人民银行南京分行发起设立。公司成立五年后,南京证券划归南京市人民政府管理。2018年6月,南京证券成功在上海证券交易所主板上市。
目前,南京证券第一大股东紫金集团直接持有公司25.01%股份,其子公司紫金资管持有公司3.19%股份、紫金信托持有公司0.28%股份,合计控制公司28.48%股份,为公司的控股股东。
作为江苏省属重要上市券商,南京证券近两年业绩展现出复苏势头,营收净利连续实现双增,但资本市场对其态度并不“友好”。
前不久,有投资者在互动平台向公司提问表示,“南京证券股价和成交量,自去年10月份以来持续低迷向下,目前股价已跌至去年9月那波上涨之前,明显低于证券板块!公司作何感想,有何策略?”
对此,南京证券回复表示,上市公司股价受宏观经济、市场形势、投资者预期等多重因素影响,存在一定不确定性。公司将聚焦主责主业,继续扎实做好经营管理工作,提升发展质量,努力为投资者创造良好回报。
自去年“924”行情以来,A股市场热点轮动,交易额整体提升,券商业务边际改善,直接带动上市券商的股价走势。Wind数据显示,自“924”至今,上市券商有23家涨幅超过20%。但南京证券同期涨幅为5.66%,在上市券商中排名倒数第三,远不及上证指数22.5%的涨幅。
2024年年度报告显示,南京证券去年实现营业收入31.47亿元,同比增长27.12%;归母净利润10.02亿元,同比增长47.95%。从业绩表现来看,南京证券2024年表现堪称亮眼。但拆解发现,南京证券业绩增长背后仍存在显著的结构性隐忧。
南京证券业绩高增,离不开对自营业务的过度依赖。去年,其投资收益及公允价值变动收益同比激增143.48%,占营业收入比重达35.24%。
投资业务收益与资本市场波动强相关,这也意味着,南京证券短期红利虽然强劲,但可持续性存疑。2022年,公司净利润就曾因市场波动骤降33.93%。相比之下,南京证券投行、资管等业务收入占比不足9%,难以抵御市场周期性波动。
从二级市场的表现来看,南京证券过高的市盈率也是制约其股价的重要原因之一。目前,南京证券市盈率(TTM)为28.53倍,远超行业平均16.7倍的市盈率。而行业头部的中信证券、中金公司、华泰证券的市盈率分别为16.61倍、25.1倍、9.2倍。
截至5月19日,南京证券股价为7.86元/股,最新市值为289.75亿元。
小米汽车又辟谣了。 11月23日电 23日上午,小米公司发言人通过微博辟谣“小米汽车工厂内电池产线起火”。 小米称,2024年,小米汽车工厂电池车间的生产设备,在调试优化过程中,操作人员在手动模式下调...
红星资本局6月30日消息,今日A股半年度收官,从上半年市场表现来看,主要股指全线上涨。其中,沪指上涨2.76%,北证50指数大涨39.45%,国证2000指数涨超10%。 红星资本局注意到,今年上半年...
作者|多面金融工作组 创新药全生命周期支持体系正式落地。 7月1日,医药行业创新药板块迎来政策“东风”。国家医保局联合国家卫生健康委发布《支持创新药高质量发展的若干措施》,从研发支持、医保准入、临床应...
董忠云 符旸 庞晨 王警仪 杨子萌(董忠云 系中航证券首席经济学家、中国首席经济学家论坛理事) 摘要 美国关税政策方面,特朗普对多国关税政策计划陆续发布,部分国家再度升级,全球贸易不确定性加剧,但中...
“杠杆资金”偏爱哪些行业呢?笔者梳理了融资余额的行业分布,根据Choice数据,目前融资余额最高的行业是电子行业,融资余额约为2191亿元。此外,非银金融、计算机、电力设备、医药生物、机械设备、汽车等...
在AI技术深度渗透智能出行领域的2025年,车载语音交互已成为座舱智能化的核心入口,大模型也成为驱动行业进阶的重要赋能力量。作为国内专业的大模型对话式人工智能平台型企业,思必驰在这一年凭借稳定的技术...