金融圈近日突传,与证监会前官员杨郊红关系密切的中信证券(600030.SH)原高管陈军,被曝近期失联。


财新网11月19日报道
财新网报道援引知情人士消息称,陈军大约在两周前被有关部门带走调查。
如消息属实,这将是其近十年来第二次被查。
今年8月,江苏省宿迁市纪委监委通报,中国证监会原发行监管部监管四处处长杨郊红被开除党籍。

杨郊红于2016年从证监会离职后,有传其隐身于一家私募基金,未实名加入。
事实上,早在2024年10月,财新曾独家披露杨郊红被调查的消息。
据今日消息,多位知情人士向财新透露,陈军与在证监会工作了近20年的杨郊红私交甚密,经常约着一起打高尔夫。
结合当前报道,两人私下交集或不止于此,杨郊红可能还与陈军离开中信证券后创立的私募基金有着不为人知的关系。
2015年6月股灾后,监管系统、券商及相关金融机构接连出现高管被查、免职或失联事件。
中信证券尤其受到冲击,其时涉“内幕交易”调查风波的核心高管达13人,时任董事长王东明更是因此黯然退场。

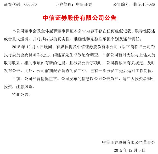
2015年12月6日晚,中信证券公告称,公司执行委员会委员陈军、闫建霖暂时失联。有媒体称两人当时正在协助调查。

2016年2月初,中信证券公告称,前期协助或接受有关机关调查的陈军等人已陆续返回工作单位或住所。

中信证券2015年年报截图
但根据公司2015年年报,包括陈军在内的6名涉案高管以“任期届满”理由离任,任期终止日为2016年1月19日。
值得注意的是,在2015年的救市过程中,中信证券累计投入约211亿元,但内部人事风险却在同期集中暴露。
根据公开资料,陈军1969年出生,1991年毕业于山东大学计算数学专业。
大学毕业后,他曾在山东大学数学学院、人民日报事业发展局山东办事处任职。
1997年,陈军加入中信证券,曾任山东管理总部总经理助理、副总经理。
2002年,他获得山东大学工商管理硕士。
2003年至2006年,陈军担任中信万通证券总经理,是2004年中信证券收购万通证券(原青岛证券)的主要负责人之一。
2006年9月,陈军调至中信证券总部,负责筹建企业发展融资部。
期间,他于2012年获得长江商学院EMBA。
因其带领下的中小企业融资部表现亮眼,2013年他晋升为投资银行业务行政负责人,同时进入中信证券执行委员会。
直到2016年1月正式离任,陈军在这一中信证券最高权力机构中待了两年多。
离职后,陈军与旧部创立私募股权投资机构——宁波君度私募基金管理有限公司(简称“宁波君度”)。
天眼查显示,宁波君度成立于2015年8月,曾用名西藏君度投资有限公司(简称“西藏君度”),于2016年10月通过中国证券投资基金业协会登记备案。

2016年9月,曾担任中信证券投资银行委员会副总裁的柳菁华,进入西藏君度,持股50%。
2016年10月,柳菁华的持股比例增长至85%,并成为西藏君度的法定代表人。
2017年3月,陈军成为西藏君度新进股东,持股35%。
2021年8月,西藏君度更名为宁波君度,注册地也从西藏拉萨市达孜县更改为浙江省宁波市,陈军同时成为宁波君度董事长。
除了柳菁华,曾任中信证券企业发展融资部/投行委先进制造行业组/TMT行业组副总裁的苏健,于2021年5月出任宁波君度投资总监。
目前,柳菁华为宁波君度总经理兼执行董事,持股3%。
而在经过一系列增资及股权变更后,目前宁波君度注册资本1000万元,实际控制人为陈军,持股36%。
尽管注册地在宁波,但中国证券投资基金业协会的信息显示其实际办公地点位于北京。

截图自中国基金业协会信息公示
天眼查信息显示,宁波君度直接对外投资的存续或在业企业共有38家,多为旗下投资合伙企业。
此外,其间接投资的存续/在业企业达到72家,其中不少已完成B轮或D轮融资。
公开资料显示,宁波君度近年的投资表现还不错。
据《经济参考报》2023年8月报道,宁波君度当时间接投资的多家企业,包括容汇锂业、熙华检测等,其IPO项目的保荐机构均为中信证券。

《经济参考报》2023年8月报道
当时的报道指出,宁波君度成立以来间接投资的多家IPO企业,为其带来了可观回报。
以传智教育(003032.SZ)为例,公司于2021年1月在深交所中小板挂牌上市,宁波君度自2017年9月入股,并于2022年12月退出,累计投资收益约1.8亿元。
另一家同样于2021年1月登陆深交所创业板的华安鑫创(300928.SZ),宁波君度自2017年6月参投,并于2023年8月全部退出,累计投资收益约1亿元。
不过,宁波君度间接投资的部分IPO项目也经历了波折。
容汇锂业虽于2023年6月通过发审会,但随后长达27个月未能完成注册,公司最终于今年9月撤回创业板IPO申请。
天眼查信息显示,宁波君度关联实体已在2023年底退出容汇锂业股东名单。
熙华检测的创业板IPO申请于2023年6月获受理,但公司一年后同样选择撤回。
目前,宁波君度仍通过关联实体间接持有其0.0567%股权。
随着财新对相关人和事的持续报,市场正关注陈军的最新动向,以及其与杨郊红之间的关联。
深蓝财经新媒体集群发源于深蓝财经记者社区,已有15年历史,是国内知名财经新媒体,旗下账号关注中国最具价值公司、前沿行业发展、新兴区域经济,为投资者、上市公司高管、中产阶级提供价值内容,欢迎关注。
金融圈今日突传,与证监会前官员杨郊红关系密切的中信证券(600030.SH)原高管陈军,被曝近期失联。 财新网11月19日报道 财新网报道援引知情人士称,陈军大约在两周前被有关部门带走调查。 如消...