新媒体运营 | 张舒惠
12月11日,国联民生承销保荐发布一则社会招聘,号称“诚揽英才团队,共启资本新程”,引发投行圈广泛关注。据悉,这是国联民生证券投行业务整合完成后首次大规模社招。
21世纪经济报道记者注意到,此次招聘呈现三大鲜明特征:一是聚焦“全业务线精英团队”引才,打破传统个人引进模式;二是招聘流程实现创新突破,公司总裁直接参与面试;三是应聘团队覆盖全业务条线,工作区域全面辐射核心业务布局。

某券商投行资深人士对记者表示,国联民生承销保荐此次大规模招聘的落地,不仅进一步标志着国联民生证券合并后,投行业务的整合工作已全面收官,更意味着全新组建的投行核心平台国联民生承销保荐,正式进入业务全面扩张与市场化发展的新阶段。
目前,国联民生证券已完成收购民生证券99.98%,进一步推进股权集中,并推进业务整合工作。具体进展而言,21世纪经济报道记者最新获悉,11月底,国联证券与民生证券研究业务已完成全面整合。此前财富管理、资管业务整合也有诸多进展。
投行合并后首次“招兵买马”
21世纪经济报道记者注意到,国联民生承销保荐本次社会招聘活动呈现出三个鲜明特征,既彰显对成熟优质专业团队的迫切渴求,又以全业务线布局锚定市场机遇,更通过流程创新提升引才效率。
一是锚定精英团队引进,明确招聘对象为“全业务线精英团队”,摒弃传统个人引进模式,直指成建制团队的专业实力与业务协同价值。
对于应聘团队,国联民生承销保荐设定了三大门槛:其一,要求业绩优良,过往3年业绩突出,实现较大创收或完成标杆性项目;其二,要求储备雄厚,项目储备丰富,手握核心客户资源,具备持续造血能力;其三,要求团队稳定,团队成员稳定,结构合理,协作默契度高,能共同应对高强度环境挑战。
二是招聘流程直达总裁,不同于行业常规招聘的多层级面试流程,此次招聘“总裁直面,一步直达”,凸显对核心人才团队的高度重视。
国联民生承销保荐招聘公告显示,此次招聘流程快捷简便,可将简历直接投递至总裁张明举的邮箱,沟通环节少,注重保护隐私。团队应聘后,将由总裁直接面试,全面介绍公司战略及考核激励政策,深入沟通人员及项目安排。
三是业务方向全面开放,聚焦航空航天、人形机器人等行业热门赛道与多元市场需求,构建“股权+债权+国际”协同联动的业务布局。
股权业务团队方面,积极拥抱前沿科技行业,包括航空航天、量子科技、人形机器人、AI人工智能、集成电路、新能源、新材料、生物医药以及智能制造、军工等高潜力赛道专业团队;债权业务团队方面,大力推进产品创新和结构优化,包括公司债、绿色债、科创债以及乡村振兴债等创新产品专业团队;国际业务团队方面,发扬国联集团内外资源禀赋优势,努力拓展国际业务,邀请包括跨境融资、国际并购、境外上市等跨境业务团队。
作为合并后投行业务整合后的业务开展主体,国联民生承销保荐自4月完成名称变更以来,整合进程持续提速。9月23日,国联民生证券公告,民生证券现有投行项目迁移并入国联民生承销保荐,并将后者确定为公司投行业务整合后的业务开展主体。9月下旬,投行业务整合完成。
公开信息显示,徐春现任国联民生证券副总裁兼承销保荐公司董事长,其此前担任国联证券副总裁,是券业知名的年轻高管代表;张明举担任国联民生承销保荐公司总裁,其原为民生证券投行事业部联席总裁。
“国联+民生”合并完成后,投行业务整合已初见成效,为本次大规模“招兵买马”注入足够底气。2025年三季报显示,前三季度,公司投行业务净收入为6.88亿元,同比增长160.77%。公司债券承销规模达483.8亿元,同比增长147.5%,显著高于行业增速(同比增长16.9%)。
中证协官网公开信息显示,截至12月12日,国联民生承销保荐拥有从业人员约1130人。其中,注册保荐代表人数量达376人,叠加当前仍以民生证券名义执业的2名保代,合并后的投行平台保荐代表人合计378人,在行业内排名第五。
业内普遍认为,2025年以来,随着“国联+民生”“国泰君安+海通”合并相继完成,证券行业投行市场格局迎来重塑。在新一轮IPO政策周期下,国联民生证券已经与国泰海通、中信证券以及中信建投、华泰联合证券、中金公司构建了“两超四强”的市场新格局。
国联民生研究所11月整合完毕
作为新“国九条”后首单券商并购重组过会项目,当前,国联民生证券全业务条线整合快速推进落地阶段。
21世纪经济报道记者最新获悉,11月底,国联证券与民生证券的研究业务已完成全面整合。全新组建的国联民生证券研究所,将由国联民生副总裁兼研究所总经理胡又文领衔掌舵。
合并之前,国联证券研究所分为总量、高端制造、消费、科技四大研究团队,具有深厚行业积累和丰富研究经验。民生证券研究院在人工智能、大宗商品、制造业等领域拥有行业领先的研究力量,充满创新活力和前沿视野。
在全面整合后,合并后的团队实现了均衡融合,原双方团队各占一半。目前,国联民生研究所拥有超过30支研究团队,实现了全行业覆盖,同步拓展海外市场,快速响应全球客户业务需求。此外,分析师队伍保持较高规模,位列行业第七。
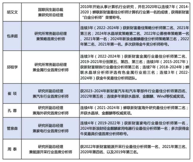
具体来看:胡又文担任国联民生副总裁兼研究所总经理;包承超担任研究所常务副总经理兼策略首席分析师;邱祖学担任研究所常务副总经理兼金属行业首席分析师;崔琰担任研究所副总经理兼汽车行业首席分析师;孔蓉担任研究所副总经理兼海外研究首席分析师;管泉森担任研究所副总经理兼家电行业首席分析师;周泰担任研究所副总经理兼能源开采行业首席分析师;陶川担任国联民生首席经济学家兼宏观首席分析师。

国联民生研究所相关负责人对21世纪经济报道记者表示,国联民生证券在“合并效应”的红利之外,持续在寻求差异化发展方向:
一是以金融科技构建研究护城河,比如2025年国联民生证券全面深化人工智能平台DeepSeek在研究业务中的融合应用,加速构建智能化研究体系。
二是持续加大对港股、美股的研究覆盖。11月,国联民生证券引进了“海外研究一姐”孔蓉,任研究所副总经理兼海外研究首席分析师,意在输出更多优质的国际化研究产品,拓宽海外渠道、放大国际声量。
三是积极打造产业研究平台,加大前瞻性、战略性研究布局。2023年成立业内首家人工智能研究院,并同时成立人工智能产业顾问委员会,凝聚产业智慧,助力国家人工智能战略。
今年以来,国联民生证券与民生证券的整合持续推进,除投行、研究业务外,此前财富管理、资管业务整合也有诸多进展。
国庆期间,民生证券经纪业务中枢集中交易系统实现整体切换成功,192万民生证券经纪客户接入国联民生证券UF 2.0交易系统。11月6日,国联民生证券集中交易系统整体切换项目总结会暨法人翻牌切换项目启动会在无锡举办,会上宣布公司二期法人翻牌系统切换准备工作正式启动。
10月22日,国联民生证券官微宣布,旗下子公司国联证券资产管理有限公司已完成对民生证券资产管理产品管理人主体的变更,原民生证券资管产品项下管理人的全部权利和义务正式由国联资管承接,并由其履行管理人的职责。
站在新的发展起点,国联民生证券正围绕“大投资+大投行+大投研+大财富+大资管”五大业务版图,持续深化“区域深耕+产业绑定”的差异化发展战略。

今年以来,中国多家大型企业接续发力,为就业市场保驾护航。 扩大就业招聘 加强重点群体就业支持 高校毕业生等青年群体是就业工作的重中之重。不少企业发声,计划扩大就业招聘规模,发挥就业“蓄水池”作用。 记...