红星资本局4月27日消息,新万亿级龙头券商国泰海通(601211.SH)在投行业务的人员调整动作逐渐浮现。近日,多家上市公司收到保荐机构国泰海通的通知,因工作安排等原因,要变更公司的持续督导保荐代表人。
红星资本局注意到,其中多位被更换的资深保荐代表人,来自原海通证券,有人年初刚被监管通报批评。4月27日,针对集中更换保代的原因以及接下来公司投行业务的变动等问题,红星资本局发文采访国泰海通,截至发稿未获回应。
超10家上市公司
集中更换保荐代表人
4月26日,上海建科(603153.SH)、日联科技(688531.SH)均发布公告称,收到国泰海通出具的关于更换公司持续督导保荐代表人的函。这两家上市公司分别表示,因工作安排,黄科峰、朱玉峰不再继续从事对公司的持续督导工作,国泰海通委派其他保荐代表人来履行相应工作。
红星资本局注意到,自4月上旬国泰海通重组上市以来,不少于10家上市公司表示将更换保荐代表人。就在4月8日,朱玉峰同样因工作安排,结束了对普瑞眼科(301239.SZ)的持续督导工作。

此外,天准科技(688003.SH)、奥锐特(605116.SH)、天永智能(603895.SH)、国义招标(831039.BJ)、儒竞科技(301525.SZ)、豪森智能(688529.SH)、华瓷股份(001216.SZ)等上市公司,也陆续变更了来自原海通证券的保荐代表人。
红星资本局查阅中国证券业协会网站从业人员信息发现,这些被更换的保荐代表人,均来自原海通证券。从履历来看,这些人普遍在原海通证券任职时间较长。
其中,天准科技和儒竞科技涉及更换的保代均为郑瑜,对于更换持续督导保荐代表人的原因,天准科技给出的理由是因个人原因,儒竞科技给出的理由则是因工作安排。天永智能和豪森智能涉及更换的保代均为曲洪东,更换的原因均为工作安排。
而奥锐特和国义招标所涉及更换的保代则均为林增进,对于变更原因,奥锐特给出的理由是工作变动,国义招标给出的理由则是林增进因个人原因离职。
被更换保代均有多年任职经历
有人年初被监管通报批评
红星资本局进一步梳理发现,上述被更换的保代中不乏业内资深保代,负责过多个保荐项目。
其中,张刚加入原海通证券最早,为2003年,并在2012年登记为保荐代表人,直至今年4月6日转到国泰海通。在原海通证券任职期间,张刚的保荐项目共有13个,曾成功护航华瓷股份、采纳股份、联特科技在深交所上市,还负责过科蓝软件(300663.SZ)的首发及非公开项目等。不过,2024年以来,张刚仅负责过人本股份IPO项目,该项目在去年6月终止。
此外,曲洪东、郑瑜加入原海通证券也都接近15年,保荐项目数量均有7个。朱玉峰也在2008年就加入原海通证券,先后保荐了爱建集团(600643.SH)的非公开项目和普瑞眼科的首发项目等。
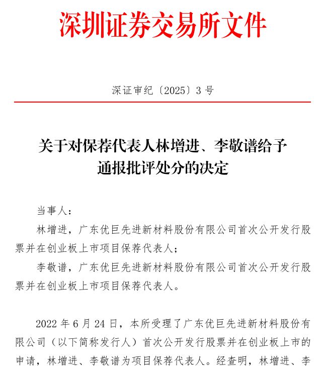
红星资本局查阅中国证券业协会网站公布的处罚处分信息发现,上述多名保代中,林增进曾在今年1月被深交所通报批评。2022年6月24日,优巨新材创业板IPO被受理,最终于2024年4月19日因撤单被终止审核。林增进作为项目保荐代表人,因未审慎核查等违规情况,被深交所给予通报批评的处分,并记入诚信档案。

从林增进的履历来看,其在原海通证券的任职时间相对较短,2015年至2020年曾在国元证券(000728.SZ)任职,2020年11月才在海通证券登记为保荐代表人。2024年以来,林增进的撤否保荐项目就有两个,除了优巨新材,还有贝利特化学,后者在去年3月终止。值得注意的是,林增进也是此次被更换的保代中唯一公告变更原因为“离职”的。
从接替人选来看,部分保代名下的保荐项目数量不超过1个。例如,接替林增进负责奥锐特和国义招标持续督导工作的,是同样来自原海通证券投行部门的庞军,其在今年1月才首次登记为保荐代表人,曾负责过奥锐特的可转债项目。接替张刚的席华、赵天行、王来柱,此前负责的保荐项目数量均为0。
红星新闻记者 蒋紫雯
编辑 邓凌瑶
· ·· 山东本地连锁药店龙头,被老板和高管们连续多次减持,一季度门店也关了119家。 广东开出上万家店的连锁药业大参林,老板被刑拘了要卖股票还债,公司也被处罚,私募基金股东也偷偷减持。 更不用说,行...
财联社10月4日讯(编辑 笠晨)大股东及高管增持是稳定市场信心的一大重要力量。今年以来,上市公司大股东及高管增持力度不减。Wind数据显示,截至发稿,2025年以来,已有502家上市公司股东实施增持,...
最近A股市场重组并购热一浪接着一浪,一些涉及并购的公司,其股价动不动就涨个不停。一些敢于冒险的股民,特别是以做龙头著称,敢于打板的游资,因此赚得盆满钵满。 笔者发现,在这些轰轰烈烈的并购大军中,有一...
微成都报道 10月29日,德龙汇能(000593.SZ)股价以涨停收盘。此前,德龙汇能停牌前一个交易日即10月24日同样涨停,涨幅9.97%。 10月28日,德龙汇能发布关于筹划公司控制权变更事项进展...
近日,天域生物(603717.SH)公告称,为感谢股东支持,公司联合同花顺(300033.SZ)开展股东回馈活动。活动奖品为天域生物子公司生产销售的红曲酒、红曲丹参三七软胶囊和红曲茶等。 参与条件为活...
今年是“绿水青山就是金山银山”理念提出二十周年。 8月15日,中共中央政治局常委、国务院总理李强在京出席2025年全国生态日主场活动开幕式暨践行“绿水青山就是金山银山”理念座谈会。 他强调,要以更大力...