

更让学生们心动的是:
多数改为双人间、每套房配两个卫生间;
空调 、 热水 齐全, 研究生优先入住,
住宿费维持1000元/年标准, 和校内一样 , 物业由校方统一管理。
呐,就是这个,小区位于武汉市长江新区阳逻街道平江大道789号,和湖北大学与该校阳逻校区仅一路之隔 ,具体楼栋距校门直线距离不足400米,非常近。
花了多少钱?
购置费用:总计约19824.74万元,
其中:毛坯购置费用17238.45万元,装修改造费用2586.29万元。
这笔钱谁出?
资金来源为争取中央预算内投资及学校自筹。
高校买房,能便宜多少?
我专门扒出来这个小区3年前的销售信息,这个小区地块不大,一共7栋楼,3栋小高层,4栋高层。
2022年12月拿到预售证,小高层建面约86/110/134㎡,当时售价约6139元/㎡,
高层当时主推4/5/6号楼,建面约92-118㎡,备案均价7330元/㎡。
购置费用17238.45万元/总建筑面积37048.04㎡ = 毛坯单价4653元/㎡
相当于打了65折!
更有意思的是,网传 武汉水岸项目 一共 1606套房源仅售出25套 !
相当难卖啊!湖北大学一下子解决了难题,简直是“雪中送炭”。
这也是全国首创!
首批房源,今年秋季开学学生已经住上了,后续还有收购计划!





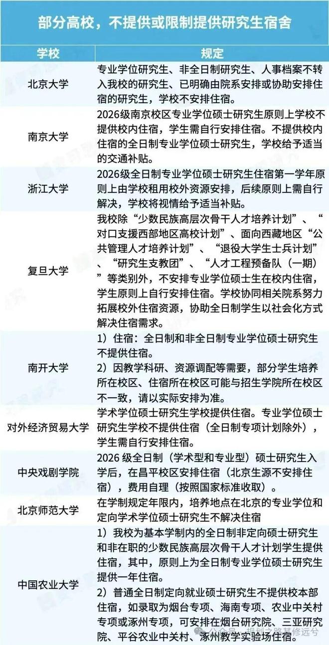
3、高校宿舍严重短缺,有些“一床难求”!
高校连年扩招,早就宿舍短缺了!
2014年全国研究生招生62.13万人,到2024年已达135.68万人,十年增长了118% ;
专硕比例更是从2014年的42%提高到2024年的约69%。
翻了一倍!
学生多了,宿舍却没跟上。
有学校研究生开始不提供住宿,尤其是专硕!
北师大从2014年起就不为部分专硕提供宿舍,2020年后扩大到所有北京校区专硕;
紧接着, 北大、复旦等多所名校已不再为专硕提供宿舍 ;
到 2024 年,根据各高校最新的硕士招生简章, 全国有至少 9 所大学不向全日制专硕提供宿舍。


最近“十五五”规划进一步强调 “盘活存量房” 政策,优化资源利用效率,推动房地产高质量发展与民生保障结合。
有政策、有方针、有资金、有高校需求,各方均有利、都积极!
高校买的都是什么房?
基本都是现房;
基本都是国企、国资背景;
楼盘都离学校比较近;
现房不止省时省事,更关键的是,在当前行情下,要做的是去库存,而不是新建、新增库存;
选国企原因也简单, 在价格谈判、手续办理、政策支持上更容易协调一致 。
这主意真牛!
高校基本都在城市外围或者郊区,恰恰是楼市去库存最难、库存最大的地方……
这些地方,去库存难到什么程度?
这两年降价促销、送车位、用拆迁房票……都去化不了,高校却能快速消化。
这么一来,一箭四雕!
高校解决了住宿问题,大学生住上全新小区,房企回笼资金,政府缓解了库存压力。
只不过,利好的范围不大,对于整个市场来说,高校需求有限,对楼盘地理位置也有很大局限性,离高校非常近才行,至少1公里内,
超过2公里外的存量楼盘,就很难吃到这波红利了。(米宅)
今年2月,有网友在江苏科技大学的贴吧里提问: 材料学院的郭伟教授水平如何? 这位同学,上没上过学,当着这么多人怎么评价老师?所以这个问题肯定没有人回答。 几个月后,一段关于江苏科技大学的聊天记录开始...