近日,贵州百灵发布公告称,实际控制人姜伟收到中国证监会《立案告知书》,因其涉嫌内幕交易、信息披露违法、违反限制性规定转让股票等行为被正式立案。

对此,贵州百灵表示,“本次立案系对公司实际控制人姜伟个人的调查,与公司日常经营管理和业务活动无关,不会对上市公司及子公司生产经营活动产生影响”。
事实上,早在2024年11月,贵州百灵自身就曾因涉嫌信息披露违法违规被证监会立案。
贵州百灵实际控制人、董事长姜伟被证监会立案调查,这家苗药龙头企业正经历自上市以来最严峻的公司治理挑战。
01
公司治理危机:立案风波升级,实控人权力过于集中
贵州百灵的实际控制人姜伟被立案调查,暴露了公司深层的治理结构缺陷。
天眼查数据显示,作为实际控制人、董事长、法定代表人,并且在原董事会秘书辞职后长期代行董事会秘书职责,姜伟在贵州百灵内部权力集中度较高。

2024年12月,贵州百灵原董事会秘书牛民辞职后,由董事长姜伟开始代行董事会秘书职责。这种安排虽然符合《深圳证券交易所股票上市规则》中关于“董秘空缺超过三个月可由董事长代行”的规定,但一人身兼数职的状况客观上削弱了上市公司的制衡机制。

从监管历史看,贵州百灵的公司治理问题积弊已久。
2024年8月初,贵州证监局对贵州百灵出具行政监管措施决定书,指出其存在销售费用归属期间不准确等会计处理问题,以及内部控制重大缺陷,导致多年财务数据披露不真实。

随后在2024年8月16日,深交所就因贵州百灵未按规定披露2023年度业绩预告而对公司及相关当事人给予公开谴责处分。

更严重的是,2023年天健会计师事务所对贵州百灵内部控制出具否定意见,直指销售费用相关内控存在重大缺陷。尽管贵州百灵在2024年推进整改并引入新ERP系统,2025年4月会计师对2024年内控出具的是带强调事项段的无保留意见,但强调事项仍包括“证监会立案调查尚未结束”及“前期销售费用差错更正”。

截止2025年9月底,姜伟作为贵州百灵第一大股东,持有17.55%的股份,且这些股份处于100%质押状态,进一步加剧了公司治理风险。股权质押比例过高可能导致实控人面临流动性压力,进而影响上市公司决策的独立性和稳定性。

贵州百灵案例表明,中国上市公司需进一步优化治理结构,降低实控人权力集中度,充分发挥董事会秘书在信息披露中的专业职能,从而提升整体治理水平。
02
财务疑云重重:从业绩异常到内控缺陷
贵州百灵的财务状况近年来备受市场质疑,多重迹象表明其存在财务管理和内部控制方面的深层次问题。
2023年,贵州百灵营收虽创下42.63亿元的历史纪录,但却迎来上市后的首次年度亏损,归母净利润为-4.15亿元。

分析贵州百灵财务数据可发现,2023年前三个季度销售费用率保持在36%左右的情况下,第四季度销售费用率竟高达约82%,存在明显异常。对此,贵州百灵解释主要原因是“报告期内调整了销售模式及结算模式”,但这一解释缺乏说服力,因为2023年上半年贵州百灵就已进行了相关调整,且2023年和2024年的前三个季度销售费用率均未发生显著变化。

2024年,贵州百灵因销售费用归属期间不准确、内部控制缺陷等问题被贵州证监局出具行政监管措施决定书。另外,贵州百灵在2024年自查中发现,前期存在市场开拓费计提不足问题,合计金额达2.88亿元。对此,贵州百灵给出的解释是,部分费用因未达付款条件,办事处与代理商未及时反馈,导致未入账。
贵州百灵2024年年报被年审会计师出具保留意见,保留事项之一涉及公司某苗药产品主要原材料的可变现净值无法核实。截至2024年底,贵州百灵用于生产某种苗药产品主要原材料账面余额2.15亿元,跌价准备0.58亿元,账面价值1.57亿元。由于某种苗药产品是医院试剂只能在部分医院使用,2024年度实际销量及增长率与贵州百灵的预计销售量及增长率相差较大,实际耗用量低于预计耗用量。审计机构指出,该原材料库龄较长、市场上无可比产品参考,无法就该原材料的可变现净值获取充分、适当的审计证据。

2025年前三季度,贵州百灵实现营业收入21.02亿元,同比下降24.28%;归母净利润5681万元,同比下降35.6%。尽管第三季度单季业绩有所回暖,但其整体盈利能力依然面临挑战。
从财务数据异常、内控缺陷到审计机构的保留意见,均表明贵州百灵财务信息可靠性存在较大提升空间,需进一步强化财务管理和内部控制,以重塑市场信心。
03
股东纠纷与经营挑战:纾困资金反成诉讼焦点
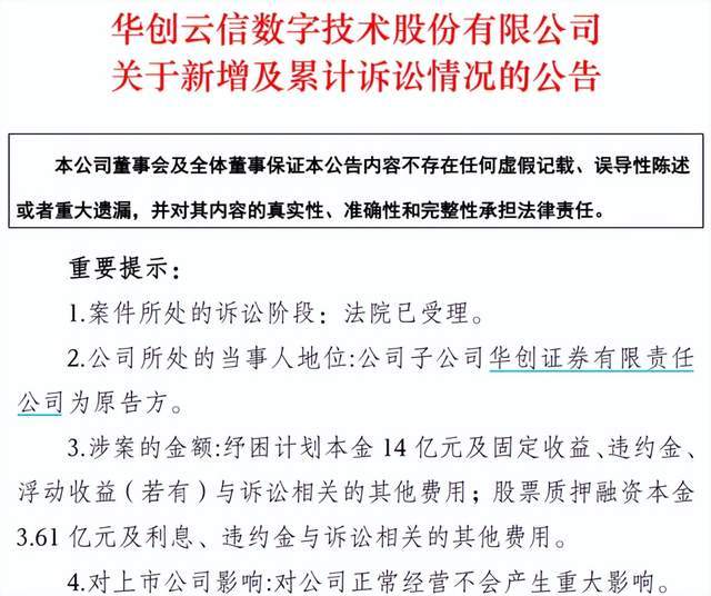
贵州百灵实际控制人姜伟与华创证券的纠纷源于2019年的纾困合作,如今却演变为一场涉及17.61亿元的法律诉讼,进一步加剧了贵州百灵的经营挑战。
2018年以来,姜伟因前期重资产、长周期项目投入,采取短债长投模式导致利息负担沉重,加之股价连续下跌,其股票质押比例大幅上升。
在地方政府协调下,华创证券以“白衣骑士”身份出现,通过两期资产管理计划向姜伟提供资金14亿元,获得贵州百灵11.54%股权(对应1.61亿股)。此外,华创证券还向姜伟提供了3.61亿元的股票质押借款,质押标的为贵州百灵1.1亿股。
据《每日经济新闻》等多家媒体报道,根据约定,纾困基金应在五年内通过竞价交易、协议转让或大宗交易等方式卖出所持全部贵州百灵股份,以回收资金,姜伟在此期间享有优先回购权。华创证券则应在五年内通过市场化方式退出所持股份。
然而,两期纾困计划分别于2022年7月、2024年3月到期,股票质押于2024年8月到期,华创证券多次敦促姜伟等履约,但其既不履行股份回购和还款义务,也未提供切实可行的解决方案。
2025年8月,华创证券正式提起诉讼,要求姜伟偿还纾困计划本金14亿元及固定收益、违约金,以及股票质押融资本金3.61亿元及利息。

除了与华创证券的纠纷,贵州百灵还面临与控股子公司和仁堂药业少数股东的股权纠纷。
从经营层面看,据《新浪财经》报道,贵州百灵表示,“公司2025年业绩受两方面影响:一是公司4类药(感冒药、咳嗽药、咽喉用药、退热药)占比较高,2023年后行业需求回落,市场处于去库存阶段;二是消费环境疲软,包括购买能力不足、社会库存积压、医保制度调整等因素。”

贵州百灵面临的股东纠纷、子公司股权争议以及行业调整等多重挑战,相互交织且错综复杂,需要更加全面地考虑其未来发展战略和风险应对能力。
总结
目前贵州百灵市值较历史高点已大幅缩水。随着证监会调查的深入,以及其与华创证券纠纷案的进展,这家“苗药第一股”正处在发展的十字路口。
贵州百灵案例表明,完善公司治理结构、加强内部控制和财务管理,是上市公司稳健发展的基石。至于贵州百灵未来走向何处,还需时间检验,博望财经将持续关注。
《金证研》南方资本中心 正则DL/作者西洲 映蔚/风控 2025年9月18日,嘉兴杰特新材料股份有限公司(以下简称“杰特新材”)召开了第二届董事会第六次会议,审议通过了拟终止在北交所上市及撤回申请文件...
图源:国联股份 刘泉与钱晓钧,努力澄清财务疑云。 7月下旬,两人创办的国联股份,发出一份长达36页的公告,详细回复上交所的疑问,全文超过3万字。 国联号称“工业品拼多多”,2024年营收高达535亿。...