作为贵州“苗药第一股”的贵州百灵(002424.SZ)与省内唯一券商华创证券,双方因纾困结缘,本该是一场共渡难关的合作,却在6年后双方各执一词并“对簿公堂”。
12月2日,华创证券在官微发布一则情况说明称,针对媒体对贵州百灵两大股东之间的民事纠纷进行报道,该起纠纷已经进入司法审理阶段。早在8月份,华创证券母公司华创云信就公告称,华创证券已起诉贵州百灵控股股东姜伟及其一致行动人姜勇、张锦芬等,涉案金额包括纾困计划本金14亿和股票质押融资本金3.61亿元及固定收益、违约金等费用。

而贵州百灵实控人姜伟则向监管机构发出一份长达数十页的控诉材料,详细披露了其与华创证券及其核心管理层以纾困之名,意图获得公司控制权,并且相关控诉材料已经进入监管调查阶段。
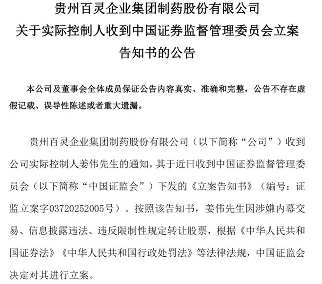
不过,就在12月3日晚间,贵州百灵收到公司实控人姜伟的通知,其于近日收到证监会下发的《立案告知书》,姜伟因涉嫌内幕交易、信披违法、违反限制性规定转让股票,决定对其进行立案。不过该案系对姜伟个人的调查,对公司日常经营管理和业务活动无关,不会对上市公司及公司生产经营活动产生影响。
本是始于政策引导帮助知名民营企业脱困的纾困合作,为何会演变成双方各执一词的“罗生门”?华创证券的17亿债权诉求是否合理?姜伟口中“夺权”的指控又是否有实据?横跨6年的恩怨纠葛还藏着多少未被揭开的真相?
01
砸17.6亿纾困6年后反目成仇?
这场纠纷,还要从6年前的一项纾困计划说起。
2019年,贵州百灵实控人姜伟及一致行动人因投资项目导致负债高企、股票质押率偏高,引入华创证券作为纾困方,通过两期资产管理计划(即纾困计划),以股份转让的形式向姜伟提供资金14亿元,持有贵州百灵1.61亿股股份,占总股本的11.54%。此外,华创证券还向姜伟提供股票质押借款3.61亿元,质押贵州百灵1.1亿股股份。

图源:罐头图库
彼时华创证券及其管理的纾困基金就明确作出表态:不谋求对贵州百灵的控制权,也不会协助任何第三方谋求该公司的控制权,三方一致同意建立战略合作伙伴关系,期望实现互惠共赢的良好局面。
上述两期纾困计划分别于2022年7月、2024年3月到期,股票质押于2024年8月到期。
《经济参考报》获得的纾困协议显示:纾困基金存续期3年,最多可延长至5年。纾困基金应在5年中的每个出售期内,通过二级市场竞价交易、协议转让或大宗交易等方式将所持的贵州百灵股份全部卖出。

图源:罐头图库
同时补充协议约定,姜伟等拥有对纾困股份的优先回购权。在姜伟行使优先回购权后,应当在出售期内按照回购要求回购相应的股份。如果姜伟没有按照要求的数量回购,当期未回购股票由华创证券负责减持,减持期限为每一期期末日后60日内,减持价格由华创证券自行决定。而姜伟应当就这部分由华创证券减持的股票支付违约金。
为规范纾困基金运作,中国证监会、证券基金业协会以及贵州省证监局出台相关文件规定,纾困基金应以财务投资为主,要保证所纾困的企业法人治理和股权结构的稳定性,不得谋求控制权,并且纾困基金要有明确的退出方案。规定还要求,当基金认为接受纾困的上市公司存在问题时,应当与监管机构沟通。
后来,姜伟没有行使回购优先权,华创证券也没有减持。据姜伟介绍,在实际执行过程中,华创证券既未通过公开市场竞价交易,也未采用协议转让或大宗交易等合规途径减持,并指责华创证券通过掌握关键岗位和控制公章财务等逐步谋求控制权”。

图源:罐头图库
华创证券认为,纾困基金之所以未退出是因为姜伟既未按协议约定回购股票,也未按期支付纾困利息。
姜伟认为,华创证券纾困期间的所作所为未遵守合同,也违背了有关纾困基金应以“财务投资为主”“不得谋求控制权”“明确退出方案”的规定。
8月份,华创证券依法分别向贵阳市中级人民法院、云岩区人民法院提起诉讼,其诉讼请求包括:判令姜伟等偿还纾困计划本金14亿元并支付固定收益、违约金、浮动收益(若有)及诉讼相关的其他费用;判令姜伟偿还股票质押融资本金3.61亿元并支付利息、违约金及诉讼相关的其他费用。
作为当时纾困安排的重要组成部分,双方还约定了多项增信措施。公告显示,纾困计划除了直接持有贵州百灵1.61亿股股份外,姜伟等还为纾困计划额外质押了0.78亿股贵州百灵股份,价值约11.43亿元的房产、应收账款及非上市企业股权作为增信措施;股票质押借款除了直接质押了1.1亿股贵州百灵股份外,姜伟还额外抵质押了价值约2.63亿元的房产及私募股权基金份额作为增信措施。
截至12月3日收盘,贵州百灵报收5.57元/股,总市值77.85亿元。经统计,华创证券涉及的该公司股权共计3.49亿股,具体包括纾困计划涉及的1.61亿股、额外质押的0.78亿股以及股票质押的1.1亿股,以此计算,这部分股票当前市值为19.44亿元,超出了17.61亿元的涉诉金额。不过,公司股权质押也会随着股价波动而有相应变化。
对于相关问题媒体向华创证券进行咨询,但未获公司回应。
02
贵州百灵的“反击”
当华创证券起诉贵州百灵后,后者实控人姜伟以“鸠占鹊巢”为由向证监会和基金业协会举报,指控华创证券违反纾困承诺,派驻高管,夺取公章、财务章等行为违法,蓄意谋求实控权。姜伟要求华创证券继续履约,将其所持贵州百灵1.6亿股纾困股份全部出售,并赔偿因其恶意举报等违法行为给贵州百灵和姜伟造成的股票跌价损失等。
资料显示,2021年1月,华创证券以加强风险防范为由,委派工作组为公司项目专设的常设机构进驻贵州百灵,对华创证券董事长陶永泽直接负责,名为“华创帮扶工作组”。该工作组成员分别担任公司董事、监事、常务副总经理、副总经理、财务总监等职务,分管生产和采购、营销、财务及结算等关键岗位。
而工作组对贵州百灵的管理工作具有很大的权威性,尤其在公章的使用和财务管理工作方面,并称“华创对其不同意的事项,通过拒绝加盖公章或拒绝支付等方式,可以行使事实上的否决权”。

图源:罐头图库
同时,工作组进驻后,利用其纾困方身份,以控制资金风险、加强公司管理为由,控制公司公章、财务章及财务U盾,对此姜伟认为这“无视企业原本已有的公章使用及管理制度,更降低了企业效率,阻挠企业发展”。
上海市海华永泰律师事务所高级合伙人、律师孙宇昊称,对于纾困方行为是否构成违约的问题,如果华创证券通过派驻人员接管核心岗位、掌控公章及财务权及阻挠引进战略投资者等行为,相关行为经查实的,则可能构成“违约在先”或“不正当干预被纾困企业经营”。
如果华创证券的行为导致贵州百灵经营决策失衡或损害其他股东利益,并且已超出财务投资的边界,这实质上已经干预了贵州百灵的日常经营决策。当然,相关情况也可以成为姜伟方抗辩或反诉的有效理由,尤其是当华创证券的行为导致姜伟无法履行回购义务或损害贵州百灵利益时,姜伟据此可以主张华创证券构成先违约。

图源:罐头图库
对于补充协议约定的姜伟等拥有对纾困股份的优先回购权。回到优先回购权上,从资本市场纾困业务的常规逻辑与协议规范来看,“优先回购权”的法律性质是如何界定的?姜伟方面提出“享有优先回购权但并非必须行使”,在司法实践中被采纳的可能性主要取决于哪些因素?
孙宇昊称,优先回购权实际上是一种合同约定的特殊债权请求权,其效力主要基于双方合意,其行使与合同约定紧密相关,其法律特征包括:一是对价性,需支付约定价格才能行使;二是时间性,仅在协议约定的期间内有效;三是特定性,针对特定标的物;四是形成权与请求权的混合属性,权利人可依单方面意思表示成立买卖关系,但需对方配合履行。
姜伟方面主张“享有但并非必须行使”,在司法实践中被采纳的可能性主要取决于以下因素:需要考虑协议条款对“优先回购权”的表述方式,判断属于选择权还是属于义务性条款。如果协议使用“可”“有权”等选择性措辞,则姜伟主张可能会被采纳;如果使用“应”“必须”等强制性表述,则法院可能认定属于强制性义务。其次,需结合双方签订协议的真实意思表示,审查是否存在显失公平或恶意规避义务的情形,如果姜伟未按期行使回购权导致华创证券无法及时退出,则可能被法院认定为其行为违反了合同义务。
最后也需要考虑交易目的与公平原则,若协议设立目的是帮助姜伟解决质押问题而非强制其回购,则姜伟主张则可能会被支持,不过需要提交相关的证据材料。
华创证券以“未如期回购”为由的诉求是否存在一定的合理性,主要基于以下协议条款及法律依据判断:首先,需确认协议中关于回购义务的具体约定,包括回购触发条件、期限、价格等要素。其次,需审查姜伟是否存在违约行为,如未按期支付利息或未满足回购条件。第三,确认华创证券是否享有先履行抗辩权,如果协议约定姜伟的付款是华创证券减持的对价条件,则华创证券可基于姜伟未履行付款义务而主张抗辩权。

图源:罐头图库
姜伟还称,华创证券几年间多次“搅黄”贵州百灵引进战略投资者。
公告显示,2023年10月贵州百灵与四川生物医药产业集团有限责任公司(下称“四川生物”)建立战略合作伙伴关系,但该合作最终未成功。
“2022年底,我们便开始和四川发展控股集团(简称‘四川发展’)谈合作的事,后期商定以产业协同加定增相结合的模式。这样我们有了资金,就可以回购质押给华创证券的股权,但在最后关头被华创证券给搅黄,最终导致合作中止。”姜伟称,“此前,我们也曾计划引进山东信托,在达成初步意向后,华创证券竟然提出了要求山东信托交3亿元的保证金,交易款全额到账后7日过户的要求,山东信托最终放弃。”
“我们已经尽调完成,并达成意向,以产业协同和四川发展定增的方式和贵州百灵合作,但到最后华创证券方面直接向我们表示,不应该和姜伟等贵州百灵一方谈,而是应该和华创证券谈。”四川发展子公司四川生物高管在接受采访时表示,“我们觉得华创证券作为纾困方不应该直接参与管理,鉴于贵州百灵股权复杂性,停止了合作。但是我们仍在关注贵州百灵,在合适的时机仍会继续合作。”
此后,贵州百灵与上海金浦健服私募基金管理有限公司(下称“上海金浦”)携某央企投资集团等达成合作意向,并获得贵州省有关领导的支持。就在推进阶段,华创证券工作组突然举报自己分管的贵州百灵财务领域“不合规”等问题,不仅导致合作终止,而且引来监管机构对贵州百灵的处罚以及股价腰斩。

图源:罐头图库
对于上述情况,华创证券在工作函中表示“就重大投资决策提出专业意见,避免因盲目投资产生不必要支出,防止上市公司流动性压力进一步加大。”
据《经济参考报》报道,2021年以后贵州百灵的财务等主要由华创证券方面的人员管理。2024年华创证券派驻贵州百灵的多名高管组团举报自己分管的财务领域违规,导致公司被“ST”。对于上述举报,华创证券派驻贵州百灵的财务总监表示,“未参与举报材料的编写,在举报材料签字以及向会计师事务所和贵州证监局提交报告,是领导安排,非本人自愿。”
华创证券向贵州百灵派驻多名高管,并掌控公章、财务章及核心岗位。从上市公司治理角度看,是否超出了“财务投资”或“风险监控”的合理边界?判断一家机构是否在“谋求控制权”,应依据哪些客观行为和标准?
中关村物联网产业联盟副秘书长、新智派新质生产力会客厅联合创始发起人袁帅认为,从上市公司治理视角审视,华创证券向贵州百灵派驻多名高管并掌控公章、财务章及核心岗位,已明显超出“财务投资”或“风险监控”的合理边界。
财务投资的核心是获取财务回报,通常通过股权分红、资本增值实现,不涉及对被投企业日常经营的干预;风险监控则以保障资金安全为前提,可能通过设置财务指标、定期审计等方式约束企业行为,但不会直接介入管理层或控制核心印章。
袁帅称,判断机构是否“谋求控制权”,需综合考量客观行为与标准:一是是否通过派驻董事、高管形成决策影响力,如占据董事会多数席位或关键岗位;二是是否掌握企业核心资源,如公章、财务章、银行账户等,这些是公司意志的直接体现;三是是否主导战略规划与经营决策,如修改公司章程、调整业务方向、审批重大投资等;四是是否通过协议安排或股权结构设计形成实际控制,如表决权委托、一致行动协议等。他认为,华创证券的行为已触及多项控制权特征,尤其是对印章与核心岗位的控制,实质上已具备“实际控制人”的权力属性。

图源:罐头图库
纾困期间股价曾高于其成本价30%以上,但华创证券并未减持。袁帅称,从商业逻辑看,这可能基于多重战略考量。
其一,长期价值投资逻辑,华创可能认为贵州百灵的资产质量、行业地位或潜在增长空间未被市场充分定价,短期股价波动未反映真实价值,选择持有以获取更高回报;
其二,产业协同需求,若华创计划通过贵州百灵布局医药产业链,减持可能破坏战略布局,维持股权可确保对产业资源的掌控;
其三,为控制权争夺铺垫,通过持有股权积累谈判筹码,为后续增资扩股或协议转让铺路;
其四,监管与声誉约束,纾困资金通常承担“稳定市场”的隐性责任,过早减持可能引发市场对被纾困企业信心的动摇,损害自身声誉;
他还称,这些考量均指向“超越短期财务回报”的战略目标,与单纯纾困的初衷存在张力。
华创证券被指多次阻挠贵州百灵引入其他战略投资者,其官方解释是“提出专业意见,防止盲目投资”。在什么情况下,纾困方阻止引战是合理的?什么情况下可能异化为维持自身影响力或谈判筹码的手段?
袁帅称,纾困方阻止被纾困企业引入其他战略投资者,其合理性需结合具体情境判断。合理风控的场景包括:引战方案可能损害企业长期利益,如新投资者要求短期套现、干预核心业务,或与现有战略方向冲突;引战过程存在合规风险,如关联交易、利益输送未披露;被纾困企业尚未完成内部整改,引入新投资者可能加剧混乱。此时纾困方基于“保护企业价值”的立场阻止引战,属于风险控制范畴。
“但若纾困方自身资金链紧张,需要通过控制企业获取现金流,引战方案未损害企业利益,但可能削弱纾困方话语权,以及纾困方以‘风控’为名拖延引战进程,迫使企业接受苛刻的增资条件等,则可能异化为维持影响力或谈判筹码的手段。而判断的关键在于纾困方行为是否以‘企业利益最大化’为出发点,还是服务于自身私利。”袁帅表示。
03
华创证券自营投资“挑大梁”,
新型风险露“苗头”
事件的另一“主角”——华创证券,是贵州唯一的区域性券商,2002年由茅台集团、贵航集团、振华科技等发起设立;截至2024年末,华创证券总资产493.36亿元,同比增长9.59%;证券营业部77家,员工2993人。
股东方面,截至2024年末,华创云信为华创证券唯一股东。2025年上半年,华创云信营业收入为13.13亿元,同比下降11.6%;归母净利润为7885.21万元,同比增长65.91%。
而华创证券2025年上半年营业收入11.93亿元,同比下滑16.34%;归母净利润1.91亿元,同比增长11.05%。

图源:罐头图库
具体业务上,2025年上半年,华创证券经纪、投行、资管业务均出现不同程度的下滑,分别为4.37亿元、1.03亿元、3862.77万元,分别同比下滑1.58%、18.9%、39.8%。此外,投资收益也从2024年上半年的9.16亿元降至5.89亿元,同比缩水35.7%。
拉长时间线至2024年,华创证券营业收入28.49亿元,2023年同期为30.84亿元,同比下滑7.6%;归母净利润4.02亿元,2023年同期为6.31亿元,同比下滑36.29%。
从收入构成看,2024年,华创证券自营投资业务收入同比下降11%至11.22亿元,主要系另类投资业务收入下降所致。但该业务仍为华创证券第一大收入来源,占总营收比例为39.37%。

图源:评级报告
对于贵州百灵的资金纾困,华创证券财报显示,其他投资主要为投资的上市公司纾困类项目,明确将此类纾困业务归入自营投资范畴。
联合资信出具的评级报告显示,华创证券自营投资以债券投资为主,占比提升至73.42%;债券投资规模较上年末增长14.2%,投资种类主要为信用债,占比为90.34%;而在信用债投资中,华创证券又主要倾向于城投债、产业债等,占比分别为70%、24.78%。股票投资规模则变化不大,其他类投资规模均有所下降;其他投资主要为投资的上市公司纾困类项目。
评级报告还显示,截至2024年末,华创证券所投债券违约项目涉及主体3个,涉及债券7只,以公允价值计量,账面价值合计1.52亿元,投资本金4.98亿元。
此次华创证券与贵州百灵所涉纠纷,由于处置股权与非标资产,往往面临折价与周期拉长,为了补这一旧洞,华创云信已在2024年8月份就发布公告称,半年度计提各项资产减值准备合计1.43亿元,包括买入返售金融资产1.29亿元、应收款项和其他应收款项1498万元以及其他减值准备金额113.39万元。

图源:罐头图库
另据评级报告显示,截至2024年末,华创证券融资业务涉及风险事件2起,账户余额共0.13亿元,已计提减值准备0.04亿元,其中1起公司被判决胜诉,正在执行阶段,另外1起仍在追索过程中;股票质押业务存量风险事件共6起,涉及违约本金合计7.2亿元,已累计计提减值准备0.92亿元,其中第三阶段减值准备0.9亿元,其中5起公司被判决胜诉,正在执行阶段,另外1起除质押股票外,客户还提供房产、合伙企业股权等其他担保资产。
从华创证券披露的2025年半年报来看,该公司代理买卖证券款收入中,贵州百灵2024年末余额还在141.15万元,到了今年上半年末,则突然降至64.89万元,是其投资的13家企业中降幅最高的一家。
眼下,华创证券与贵州百灵的官司还在进行中,涉案金额高达17.61亿元。对华创证券而言,这场诉讼的胜负不仅关乎巨额资金的回收,也是对其风险控制体系、资产质量成色的一次考验。
12月3日,贵州百灵企业集团制药股份有限公司(以下简称“贵州百灵”,002424.SZ)发布公告称,公司实际控制人姜伟因涉嫌内幕交易、信息披露违法、违反限制性规定转让股票,中国证监会决定对其进行立案。...
红星资本局12月3日消息,今日晚间,贵州百灵(002424.SZ)公告,公司实际控制人姜伟近日收到证监会立案告知书,因涉嫌内幕交易、信息披露违法、违反限制性规定转让股票,证监会决定对其进行立案。 贵州...
原本是一桩纾困民营企业的标杆案例,结果却变为对簿公堂的闹剧。 “苗药第一股”贵州百灵摘帽不足半年后,曾经的“白衣骑士”华创证券与创始人姜伟之间爆发激烈冲突,诉讼大战一触即发。 【对峙】 曾经携手共度难...