红星资本局12月27日消息,昨日晚间,圣元环保(300867.SZ)公告称,公司下属全资子公司委托理财出现重大亏损。
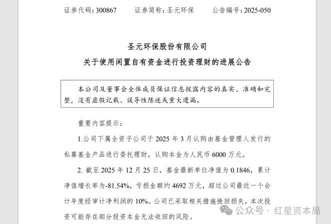
公告显示,子公司认购的6000万元私募基金产品累计亏损达81.54%,亏损金额约4692万元,超过公司最近一个会计年度经审计净利润的10%。
公司已采取报警、举报、法律诉讼等一系列措施挽回损失,相关事项可能对公司2025年度经营业绩产生较大影响。公告还称,本次投资可能存在部分投资本金无法收回的风险。

图据圣元环保公众号
认购6000万元遭“脚踝斩”
亏损超上年净利10%
根据公告,2025年2月和3月,公司下属全资子公司厦门金陵基建筑工程有限公司(以下简称“厦门金陵基”)与私募基金管理人深圳深博信投投资管理有限公司(以下简称“深博信投”或“基金管理人”)、招商证券股份有限公司(以下简称“招商证券”或“基金托管人”)分别共同签署了《深博宏图成长1号私募证券投资基金基金合同》和《深博宏图成长1号私募证券投资基金基金合同之补充协议(202501)》(以下简称“基金合同”)。
厦门金陵基使用闲置自有资金,作为单一投资者认购了由私募基金管理人深博信投发行的“深博宏图成长1号私募证券投资基金”产品(以下简称“本基金产品”),认购份额为人民币6000万元整。

为控制投资风险,基金合同约定了多项风控措施:单一资产投资比例不超过基金净资产的25%;基金管理人需按月披露净值、每季度结束后10个工作日内披露季度报告、每年结束后4个月内披露年度报告;触及止损线或预警线等重大事项时,需在10个工作日内及时披露。
此外,深博信投还出具《承诺函》,明确当基金份额净值低于或等于0.80元时,基金所持存款、证券保证金等现金类资产合计不低于资产净值的50%,未达比例需在2个工作日内调整;当净值低于或等于0.70元时,需在2个工作日内将非活期存款类投资标的全部变现。
2025年12月9日,圣元环保计划赎回全部基金份额并向管理人索要最新净值表,12月12日收到的净值数据显示,该基金单位净值从12月4日的0.9215元骤降至0.2596元,一周内累计净值增长率从-7.85%扩大至-74.04%,净值从5529.00万元缩水至1557.69万元。

截至12月25日,基金最新单位净值进一步跌至0.1846元,累计净值增长率为-81.54%,亏损金额约4692万元,已超过公司最近一个会计年度经审计净利润的10%。
指控管理人违规
圣元环保紧急报警
发现巨额亏损后,公司立即成立专项工作小组展开调查。12月14日,工作小组赴深圳与基金管理人沟通,对方提出由自然人温廷涛对本金损失承担连带清偿责任,温廷涛于12月16日出具相关承诺函,但截至公告披露日,公司仅收到其支付的200万元首笔款项,后续款项未按约定支付。
经公司初步核查,基金管理人深圳深博信投在运作过程中,存在越权交易、违反信息披露义务,甚至伪造基金份额净值信息等违法违规行为。
针对上述情况,公司表示已采取多项应对措施,包括要求基金管理人对所持仓股票平仓、申请赎回基金份额、冻结相关账户等。同时,公司已就此事向公安机关报警并已被受理,并向中国证监会深圳监管局举报且收到材料接收证明。此外,公司已委托律师,拟对基金管理人深博信投及基金托管人提起诉讼或仲裁。
圣元环保在公告中强调,本次投资可能存在部分投资本金无法收回的风险,相关案件的进展及结果仍存在较大不确定性。公司将依据企业会计准则对投资本金确认相应损失,并加强委托理财项目审核力度,持续跟踪事项进展及时履行信息披露义务。
(本文不构成投资建议,据此操作风险自担)
编辑 杨程 综合自上海证券报、证券时报、中国证券报、公开资料
审核 何先菊
特朗普的关税政策变数仍在。 本周,全球市场即将面临一系列考验。其中,最大的不确定性来自于特朗普政府的关税政策。美国联邦巡回上诉法院(CAFC)将在6月9日之前听取双方意见,并在未来几天内裁定是否永久推...
图源:江南布衣 杭州一家服饰公司,用会员撑起50亿大盘。 5月上旬,江南布衣CMO黄盛披露,其30%的会员,贡献线下零售额80%左右。 据公开信息,江南布衣2024年营收约54亿左右,线下占比约8成,...
11月13日,浙江省新时代中国特色社会主义事业优秀建设者表彰大会在省人民大会堂举行。包括宁波东方电缆股份有限公司总裁夏峰、浙江银轮机械股份有限公司董事长徐小敏、浙江东南网架集团有限公司董事长郭明明等在...
熊园、薛舒宁(熊园 系国盛证券首席经济学家、中国首席经济学家论坛理事) 每半月,我们基于“供给、需求、价格、库存、交通物流、流动性”6大维度,跟踪最新宏观高频数据的边际变化,本期为2025.11.3...
红星资本局10月7日消息,昔日千亿房企阳光城集团股份有限公司(下称“阳光城”)的总部大楼以6折的价格被拍卖。 图据阿里资产拍卖 据阿里资产拍卖平台,近日,阳光城总部滨江国际广场1号楼拍卖成交。本次拍...
投资了 OpenAI ,创建了 Palantir 的 Peter Thiel ,在最近一期 NYT 播客中说: 今天硅谷围绕AI的叙事,开始走进死胡同。 大家兴致勃勃的讨论,什么才算AGI的标准定义,...