
12月17日,中国互联网金融协会最新通报了违规移动金融App的自律检查情况。
通报显示,今年9月,中国互联网金融协会组织对10款App开展了非现场检查,发现了一些问题和风险。所涉App的运营机构包括银行、保险、支付、农信社等多种类型。
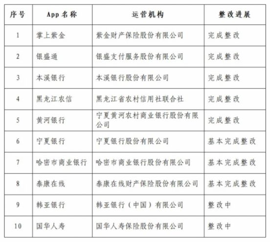
据了解,相关运营机构研究制定整改措施并组织落实,共有5家机构完成整改,3家机构基本完成整改,另有2家机构正在整改中。
半数所涉机构已完成整改
从截至12月16日的整改情况来看,共有5家机构完成整改,App名称分别是:掌上紫金、银盛通、本溪银行、黑龙江农信和黄河银行。
上述完成整改的App,其对应的运营机构分别为:紫金财产保险股份有限公司、银盛支付服务股份有限公司、本溪银行股份有限公司、黑龙江省农村信用社联合社和宁夏黄河农村商业银行股份有限公司。
基本完成整改的机构共有3家,分别是:宁夏银行股份有限公司、哈密市商业银行股份有限公司和泰康在线财产保险股份有限公司,其整改App名称分别是:宁夏银行、哈密市商业银行和泰康在线。
另外还有2家机构仍在整改中,分别是:韩亚银行(中国)有限公司和国华人寿保险股份有限公司,其对应的App名称为韩亚银行和国华人寿。

(最新整改情况通告_来源:中国互联网金融协会)
中国互联网金融协会要求,尚未完成整改的App运营机构需尽快按照要求完成整改。
“请各App运营机构认真对照自律检查发现的问题清单,深入开展自查自纠,坚持举一反三,进一步强化金融App安全管理与风险防控能力,切实防范化解潜在风险隐患。”该协会表示。
据了解,中国互联网金融协会将会常态化开展App自律检查工作,聚焦个人信息保护、安全防护、数据安全等方面的突出问题,通过定期检查、专项检查等方式,进一步提升行业安全合规水平。
违法违规聚焦三大领域
从协会官方稍早前发布的《自律检查发现问题清单》来看,此次自律检查中发现的主要问题涵盖了个人信息保护、安全防护和数据安全三大领域,并依据现行法律法规和技术标准进行了逐一对应与判定。
首先,个人信息保护领域问题突出。检查发现,在个人信息保护的公开性、明示性、同意原则及必要原则等方面存在多项违规。
一是未公开收集使用规则。部分App的隐私政策存在访问路径复杂(如点击超过4次)、文本格式不易阅读(如字体过小过密)、缺少未成年人保护专门章节以及隐私政策未明示更新日期等。
二是未明示收集使用个人信息的目的、方式和范围。突出问题包括隐私政策中未完整列明SDK(软件开发工具包)的处理信息(如联系方式、目的、方式);在申请打开可收集个人信息的权限时,未同步告知用户其目的;收集个人生物识别信息前,未单独向个人信息主体告知规则,并征得个人信息主体的明示同意。
三是未经用户同意收集使用个人信息。例如,违规App在征得用户同意前就开始收集个人信息等问题。
四是违反必要原则,收集与其提供的服务无关的个人信息。此类违规也包括App收集个人信息的频度等超出业务功能实际需要等情况。
五是未按法律规定提供删除或更正个人信息功能或未公布投诉、举报方式等信息。比如,隐私政策中描述的删除功能与实际不符。
其次,在安全防护方面,主要问题集中在身份认证、逻辑安全、密码算法及密钥管理等环节。例如,App已登录状态下姓名、银行卡号未屏蔽展示等。在数据安全方面则涵盖了数据销毁和数据获取两方面的具体问题项目。
大数据下的隐私之困
券商中国记者从行业内了解到,在金融领域,随着数字化转型深入,大部分机构的业务模式已紧密围绕大数据展开,着力构建用户画像、实施精准营销等操作。
然而,在高水平数据应用日益成为迫切需求的同时,一些为获取原始数据而采取多种方式的金融机构,也因存在过度收集个人信息之嫌而受到关注,相关合规风险随之攀升。
早在2023年,中国消费者协会发布的“提振消费信心”消费维权年主题调查结果曾显示,多数受访者认为消费环境总体向好,但仍存在某些短板,其中“个人信息泄露烦扰多”位列各类问题之首。
纵观近年监管实践,因涉及“个人金融信息”违规而遭央行处罚的案例已屡见不鲜,被处罚主体覆盖银行、券商乃至各类金融科技公司及消费金融公司。
不过,在公众层面,个人对于人脸等生物识别信息的保护意识仍有待提升。
有消费者曾向券商中国记者表示,为追求支付便利,其在人脸识别、刷脸支付等方面的隐私保护上近乎“躺平”,认为个人信息早已难以隐匿,所谓保护亦属徒劳。但现实情况是,普通消费者在信息泄露后维权过程往往艰难曲折,因此从信息采集源头加强个人信息保护,显得尤为重要。
这些年,只要问起当前的汽车产业的重点话题是什么,价格战一定是回避不了的话题,就在最近有媒体曝出汽车价格战全面熄火的消息,当前汽车产业不卷价格了,到底该需要卷什么呢? 一、汽车价格战熄火了? 据中国新...
红星资本局9月15日消息,今日上午,胖东来集团创始人于东来再次公开发声支持西贝。于东来呼吁公众“理性理解帮助企业改善问题走向美好、而不是不经意间的毁掉一个企业”。他强调做好一个企业太不容易,相信西贝会...
“后来~我总算学会了~如何去爱~可惜你~早已远去~消失在人海~” 2014年的某个周末傍晚,上海复兴公园的钱柜KTV还在播放着刘若英的《后来》,包厢里挤满了举着麦克风的年轻人。 在那个年代,每年毕业季...
赵伟 贾东旭 侯倩楠(赵伟系申万宏源证券首席经济学家、中国首席经济学家论坛理事) 报告正文 二、政策高频:高质量共建“一带一路” 一、总理出访东南亚:高质量共建“一带一路” 5月24至5月28日,李...
当世界格局出现变动,贸易链路开始变化,中餐出海的路径会有变化吗?新的机遇与挑战会是什么? 面对当前的经济形势,有业内人士认为,当前的经济形势给了中国在日韩、东南亚和欧洲更多深化合作的机会。这之外,一些...
斑马消费 陈碧婷 当孩子们学琴的热情消退,中产们不再买钢琴,即便是“钢琴教父”,也在这个行业玩不转了。 在自己70岁生日即将到来之际,陈海伦无奈将自己倾注一生心血的海伦钢琴,拱手让人。 这或许是他不得...