三季度营收仅104万元,大股东昆明产投100%持股被轮候冻结,叠加财务负责人云峰辞职,ST沪科(600608.SH)已深陷退市危机。
股东昆明产投所持公司股份被冻结
12月2日,*ST沪科发布公告,持股5%以上的股东昆明产投公司所持公司股份被轮候冻结,冻结股份数量为2079万股,占其所持股份比例100%,占公司总股本的6.32%。

此次股份被轮候冻结的原因是股东昆明产投公司为昆明城投物流公司与五矿国际信托有限公司的借款合同提供担保,案件涉及金额5.15亿元。轮候冻结起始日是2025年11月18日,轮候冻结申请人是五矿国际信托有限公司,轮候冻结原因是执行查封。

截止目前,昆明产投公司及昆明城投物流公司正在和五矿国际信托有限公司协商和解事宜。
截至公告披露日,昆明产投公司及其一致行动人所持公司股份累计质押、被司法标记、轮候冻结情况如下:

第三季度营收仅104万元 触及退市风险警示标准
*ST沪科主要从事农产品、化工产品等产品的商品贸易业务。其中,农产品业务以鲜切花和酒粮类产品为主,化工产品以钛白粉产品为主。
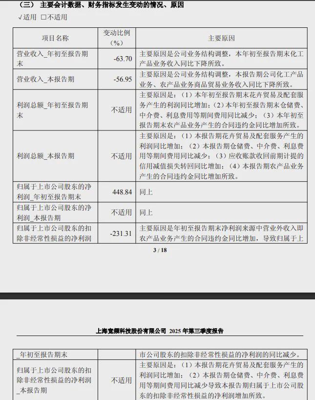
10月29日,*ST沪科(600608)公布2025年三季报,公司营业收入为544万元,同比下降;归母净利润为106万元,同比上升448.8%;扣非归母净利润亏损24万元,同比下降231.3%;经营现金流净额为6353万元,同比增长1081.5%。

其中第三季度,公司营业收入为104万元,同比下降;归母净利润自去年同期亏损64万元成功扭亏,实现归母净利润103万元;扣非归母净利润自去年同期亏损66万元成功扭亏,实现扣非归母净利润7万元。公司解释主要原因是公司业务结构调整,本年初至报告期末化工产品业务收入同比下降所致。
*ST沪科(600608.SH)的业绩持续低迷,今年三季报营业收入仅544万元,远低于3亿元红线;叠加2023年、2024年营收分别为1.49亿元、0.17亿元,公司已多次触及退市风险警示标准。
截至三季度末,公司总资产1.19亿元,较上年度末下降4.3%;归母净资产为3889万元,较上年度末增长2.8%。
值得一提的是,当前ST沪科的华证指数ESG最新评级仍为C(最低档),行业排名第189/196。
财务负责人、董事及董事会秘书离职
12月3日,*ST沪科公告,因身体健康,云峰先生不再担任财务负责人、董事及董事会秘书职务。
资料显示,云峰,男,1986年生,中共党员,本科学士。2024年3月至今任上海宽频科技股份有限公司董事、副董事长。

令人震惊的是,据2024年年报披露,*ST沪科2024年在职员工仅18人,总经理刘文鑫税前报酬最高达32.54万元,职工监事薪酬4.90万元至9.43万元不等。
本次离任的财务负责人、董事及董事会秘书云峰,2024年薪酬仅为2.71万元。

继半月前股债汇“三杀”后,日本市场今日再次迎来股债“双杀”。 12月1日,日经225指数高开低走,盘中一度跌超千点,跌幅超2%。截至收盘,日经225指数报49303.28点,跌1.89%。 日本10...
多个板块盘中异动! 11月12日尾盘,卫星导航概念股大幅拉升,上海沪工、上海港湾直线涨停,航天智装大涨超16%。那么,这个板块究竟有何消息刺激呢? 银行、保险等板块今日也大幅走强,农业银行涨幅一度超...
股市,收到两个好消息! 消息一:最近,证监会主席吴清在中国证券业协会第八次会员大会上,提出“对优质机构优化评价指标、适度拓宽资本空间与杠杆上限,提升资本利用效率”。 业内普遍解释为券商可适度加杠杆。...
刘郁、谢瑞鸿、刘谊(刘郁系华西证券首席经济学家 、中国首席经济学家论坛理事) 摘 要 8月第一周,债市利空逐渐出尽,相对抗跌的股市成为债市下行的最后一重阻碍。对比近期上证指数、30年国债期货主力合约...
被视为加密货币市场重要推动力的韩国散户投资者正在上演资本大迁移,他们“抛弃”加密货币转而投向了传统股市。 据媒体报道,自年初以来,韩国加密货币交易所的交易量已缩水近一半。同期,KOSPI的日均交易量则...
据新华社,7月30日,中央政治局召开会议,其中一项重要议程是分析研究当前经济形势,部署下半年经济工作。 会议的通稿当中,对“资本市场”的表述释放重要信号。 会议提到:增强国内资本市场的吸引力和包容性...