市值蒸发300亿后,投影仪一哥留不住联合创始人

客服微996438433天前5
市值蒸发300亿后,投影仪一哥留不住联合创始人
市值蒸发300亿后,投影仪一哥留不住联合创始人,音响,一哥,tcl,投影仪,极米科技,市场份额...

重庆金科大酒店:以极致服务与全维配套解锁品质体验

客服微996438433天前4
重庆金科大酒店:以极致服务与全维配套解锁品质体验
重庆金科大酒店:以极致服务与全维配套解锁品质体验,客房,餐饮,宴会厅,五星级酒店,重庆金科大酒店...

五菱背后的“眼睛”通宝光电冲IPO!实控人亲戚携家带口来上班

客服微996438433天前4
五菱背后的“眼睛”通宝光电冲IPO!实控人亲戚携家带口来上班
五菱背后的“眼睛”通宝光电冲IPO!实控人亲戚携家带口来上班,通宝,刘威,明珠,招股书,ipo,回复函,公司股份,上汽通用五菱...

钱不够用了?河南一地规定,医保每天报销限额50元

客服微996438433天前7
钱不够用了?河南一地规定,医保每天报销限额50元
钱不够用了?河南一地规定,医保每天报销限额50元,限额,结存,医保局,医保基金...

百亿私募近3年夏普榜揭晓!君之健、鸣石、蒙玺、开思等领衔!

客服微996438433天前5
百亿私募近3年夏普榜揭晓!君之健、鸣石、蒙玺、开思等领衔!
百亿私募近3年夏普榜揭晓!君之健、鸣石、蒙玺、开思等领衔!,私募,基金,但斌,投研,鸣石,蒙玺,开思,夏普榜,君之健...

威马「复活」:幸存者还是续命者?

客服微996438433天前6
威马「复活」:幸存者还是续命者?
威马「复活」:幸存者还是续命者?,复活,工厂,比亚迪,幸存者,新势力,威马汽车,知名企业...

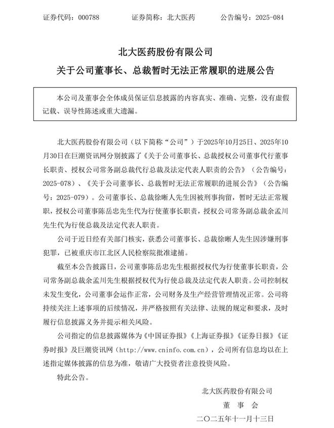
北大医药董事长徐晰人涉嫌刑事犯罪,被检察院批捕 距离“1元购壳”不足一年

客服微996438433天前7
北大医药董事长徐晰人涉嫌刑事犯罪,被检察院批捕 距离“1元购壳”不足一年
北大医药董事长徐晰人涉嫌刑事犯罪,被检察院批捕 距离“1元购壳”不足一年,徐晰人,检察院,北大医药,上市公司,刑事犯罪,北大方正,公司股份...

秋冬流感进入高发期!防治要趁早,这些举措不能少

客服微996438433天前7
秋冬流感进入高发期!防治要趁早,这些举措不能少
秋冬流感进入高发期!防治要趁早,这些举措不能少,病毒,秋冬,甲型,流感疫苗,流行性感冒,呼吸道传染病...

A股游戏公司三季报:世纪华通、三七互娱业绩领跑,电魂网络、姚记科技等第三季度收入降逾两成

客服微996438433天前6
A股游戏公司三季报:世纪华通、三七互娱业绩领跑,电魂网络、姚记科技等第三季度收入降逾两成
A股游戏公司三季报:世纪华通、三七互娱业绩领跑,电魂网络、姚记科技等第三季度收入降逾两成,三七互娱,世纪华通,昆仑万维,巨人网络,电魂网络,游戏公司,姚记科技,知名企业...

Kimi 逆袭,硅谷纸贵

客服微996438433天前8
Kimi 逆袭,硅谷纸贵
Kimi 逆袭,硅谷纸贵,乐队,硬刚,中国,大模型,kimi,月之暗面,thinking...
客服微信:BT86616点击复制并跳转微信